LM4889, LM4889ITL(A3), LM4889ITLX NOPB Selling Leads, Datasheet
MFG:NSC Package Cooled:SOT D/C:O4
LM4889, LM4889ITL(A3), LM4889ITLX NOPB Datasheet download

Part Number: LM4889
MFG: NSC
Package Cooled: SOT
D/C: O4
MFG:NSC Package Cooled:SOT D/C:O4
LM4889, LM4889ITL(A3), LM4889ITLX NOPB Datasheet download

MFG: NSC
Package Cooled: SOT
D/C: O4
Want to post a buying lead? If you are not a member yet, please select the specific/related part number first and then fill the quantity and your contact details in the "Request for Quotation Form" on the left, and then click "Send RFQ".Your buying lead can then be posted, and the reliable suppliers will quote via our online message system or other channels soon.
TOP
PDF/DataSheet Download
Datasheet: LM4889
File Size: 782063 KB
Manufacturer: NSC [National Semiconductor]
Download : Click here to Download
PDF/DataSheet Download
Datasheet: LM40
File Size: 378376 KB
Manufacturer: NSC [National Semiconductor]
Download : Click here to Download
PDF/DataSheet Download
Datasheet: LM40
File Size: 378376 KB
Manufacturer: NSC [National Semiconductor]
Download : Click here to Download
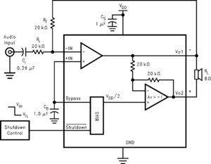
The LM4889 is an audio power amplifier primarily designed for demanding applications in mobile phones and other portable communication device applications. It is capable of delivering 1 watt of continuous average power to an 8 BTL load with less than 2% distortion (THD+N) from a 5VDC power supply.
Boomer audio power amplifiers were designed specifically to provide high quality output power with a minimal amount of external components. The LM4889 does not require output coupling capacitors or bootstrap capacitors, and therefore is ideally suited for mobile phone and other low voltage applications where minimal power consumption is a primary requirement.
The LM4889 features a low-power consumption shutdown mode, which is achieved by driving the shutdown pin with a logic low. Additionally, the LM4889 features an internal thermal shutdown protection mechanism.
The LM4889 contains advanced pop & click circuitry to eliminate noise which would otherwise occur during turn-on and turn-off transitions.
The LM4889 is unity-gain stable and can be configured by external gain-setting resistors.
Supply Voltage ....................6.0V
Storage Temperature .........−65°C to +150°C
Input Voltage .............−0.3V to VDD +0.3V
Power Dissipation (Note 3) .......Internally Limited
ESD Susceptibility (Note 4)............. 2000V
ESD Susceptibility (Note 5) ..............200V
Junction Temperature............... 150°C
Thermal Resistance
JC (SOP).................... 35°C/W
JA (SOP) ....................150°C/W
JA (8 Bump micro SMD) (Note 10) .......210°C/W
JC (MSOP) ...................56°C/W
JA (MSOP) ...................190°C/W
JA (LLP) ....................220°C/W
Soldering Information See AN-1112 "microSMD Wafers Level Chip Scale Package".

