Features: Interfaces, amplifies, & filtersanalog input voltages. Narrow-bandwidth (3Hz) single-channel single conditioning. Module provides simultaneous precision voltage and current outputs. Module circuitry can withstand 220v rms at the input screwterminals Current output withstands 130V rms...
3B31: Features: Interfaces, amplifies, & filtersanalog input voltages. Narrow-bandwidth (3Hz) single-channel single conditioning. Module provides simultaneous precision voltage and current outputs. Mo...
SeekIC Buyer Protection PLUS - newly updated for 2013!
268 Transactions
All payment methods are secure and covered by SeekIC Buyer Protection PLUS.
Interfaces, amplifies, & filtersanalog input voltages. Narrow-bandwidth (3Hz) single-channel single conditioning. Module provides simultaneous precision voltage and current outputs. Module circuitry can withstand 220v rms at the input screwterminals Current output withstands 130V rms without damage. All 3B30 & 3B31 series modules are mix-and-match and Hot Swappable
Industrial signal conditioning Industrial signal isolation Industrial signal filtering

| Supply Voltage (v) | ±15V |
| Input Type | V |
| Input Range | +/- .5V to +/- 20V |
| Isolated | Y |
| Bandwidth (Hz) | 3Hz |
| Output Type | I,V |
| Output Range | +/- 10V,4-20mA, 0-20mA |
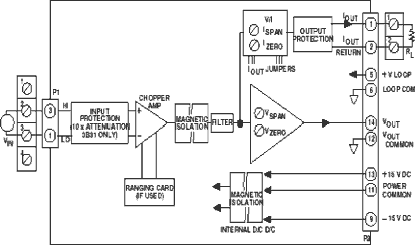
The 3B30 & 3B31 are narrow-bandwidth (3Hz) single-channel signal conditioning modules which amplify, isolate, filter and protect analog input voltages and provide simultaneous precision voltage and current outputs. Each module performs complete signal conditioning, including isolating (+1500V peak input-to-output and power) and protecting their computer side outputs from damage and loss of signal integrity, and shielding their inputs from damage from field-side over-voltage faults up to 220V rms. The current output withstands 130V rms without damage and interfaces user equipment through screw terminals located on the 3B Series backplane. Each plug-in, mix-andmatch, hot-swappable module is easily field calibrated via frontpanel zero and span adjustments for both voltage and current outputs.
3B Series Custom-Ranging Program Externallyprogrammable Models 3B30-00 and 3B31-00, enable the user to configure a special input range by using the optional plug-on AC1310 ranging card, which houses user-supplied resistors to determine zero and span. To facilitate selecting resistors, a Windows program, 3B-CUSTOM, calculates resistor values based on the user-desired input/output ranges.
A chopper-stabilized low-drift (+1uV/oC) input amplifier assures stable long-term stability. At the amplifier input, a stable, zero-scale input voltage is subtracted from the input signal to set the zero-scale value. Zero suppression can exceed 100% of the input range. This is ideal fro expanded-scale applications requiring high-resolution measurement of a selected portion of an input signal. For users convenience, the zero and span can be factory configured to meet custom range needs (Models 3B30- CUSTOM and 3B31-CUSTOM) or can be externally programmed (Models 3B30-00 and 3B31-00) via user supplied resistors inserted in the optional AC1310 plug-on ranging card. Internal low-pass filtering with a 4Hz cutoff (-3dB) two-pole Butterworth filter enhances both 60dB normal-mode and 160 dB common-mode rejection at 50/60 Hz, enabling accurate measurement of small signals in high electrical noise.
Signal isolation is accomplished by transformer coupling with a proprietary modulation technique for linear, stable and reliable performance. The differential input circuit on the field side is
fully floating, eliminating the need for any input grounding. A demodulator on the computer side of the signal transformer recovers the original signal, which is then filtered and buffered to provide a low-noise, low-impedance output voltage; this output also drives a voltage-to-current (V/I) converter to provide a simultaneous current output for interfacing versatility.