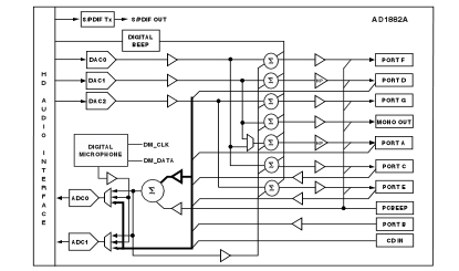
PinoutDescriptionThe AD1882A audio codec and SoundMAX software provides superior HD audio quality that exceeds Vista Premium performance.The AD1882A has six DACs and four ADCs, two stereo headphone ports, C/LFE swapping, digital and analog PCBeep,and S/PDIF output.Here you can get some information...
AD1882A: PinoutDescriptionThe AD1882A audio codec and SoundMAX software provides superior HD audio quality that exceeds Vista Premium performance.The AD1882A has six DACs and four ADCs, two stereo headphone ...
SeekIC Buyer Protection PLUS - newly updated for 2013!
268 Transactions
All payment methods are secure and covered by SeekIC Buyer Protection PLUS.

The AD1882A audio codec and SoundMAX software provides superior HD audio quality that exceeds Vista Premium performance.The AD1882A has six DACs and four ADCs, two stereo headphone ports, C/LFE swapping, digital and analog PCBeep,and S/PDIF output.Here you can get some information about the features.First is the six 192 kHz,95 dB DACs which have all independent sample rates,8 kHz through 192 kHz,16-,20-, and 24-bit PCM resolution,and selectable stereo mixer on outputs.Then is the four 192 kHz, 90 dB ADCs which have simultaneous record of up to 2 stereo channels,all independent sample rates, 8 kHz through 192 kHz and 16-, 20-, and 24-bit resolution.Next is the S/PDIF output that supports all sample rates 44.1 kHz through 192 kHz 16-, 20-, and 24-bit data widths; PCM and AC3 formats Digital PCM gain control.The fourth one is the stereo digital microphone which have two 192 kHz digital microphone channels,supports 1 or 2 microphones on 1 pin,have selectable bit clock rates of 1.5 MHz, 2.0 MHz, and 3.0 MHz,have all sample rates, 8 kHz through 192 kHz and 16-, 20-, and 24-bit resolution.Besides,it has 2 general-purpose digital I/O (GPIO) pins.The fifth one is the 3.3 V analog and digital supply voltage.The sixth one is the 1.5 V and 3.3 V HD Audio link signaling.The last one is its very low power consumption in D3 state.
What comes next is about the absolute maximum ratings of AD1882A.The Digital (DVDD) is from -0.30 V to +3.65 V.The Digital I/O (DVIO) is from -0.30 V to +3.65 V.The Digital GPIO (DVGPIO) is from -0.30 V to +3.65 V.The Analog (AVDD) is from -0.30 V to +3.65 V.The Input Current (Except Supply Pins) is ±10.0 mA.The Analog Input Voltage (Signal Pins) is from -0.30 V to AVDD + 0.3 V.The Digital Input Voltage (Signal Pins) is from -0.30 V to DVIO + 0.3 V.The Ambient Temperature (Operating) is from 0 to +70.The Storage Temperature is from -65 to +150.