PinoutSpecifications Single/Dual Supply Single Gain Setting Method Software Gain Range (min to max) 1210 Bandwidth G=10 (kHz typ...
AD8556: PinoutSpecifications Single/Dual Supply Single Gain Setting Method Software ...
SeekIC Buyer Protection PLUS - newly updated for 2013!
268 Transactions
All payment methods are secure and covered by SeekIC Buyer Protection PLUS.

| Single/Dual Supply | Single |
| Gain Setting Method | Software |
| Gain Range (min to max) | 1210 |
| Bandwidth G=10 (kHz typ) | n/a |
| CMRR (dB) | 80dB |
| Vnoise RTI 1-10 Hz Vp-p | 0.5V p-p |
| Temperature Range | -40 to +85 |
| Supply Current | 2mA |
| Package | CSP,SOIC |
| Vosi (V) | 10V |
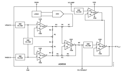
The AD8556 is a zero-drift, sensor signal amplifier withdigitally programmable gain and output offset. Designed toeasily and accurately convert variable pressure sensor andstrain bridge