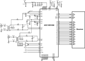
PinoutSpecificationsResolution10 bitsChannels2 ChannelsSNR59.9 dBSFDR82 dBENOB9.65 bitsMax Sample Rate200 MSPSMin Sample Rate45 MSPSPower Dissipation0.450 WattPowerWise Rating 11.40 pJ/convINL (+/-)0.3 LSBSINAD59.8 dBDNL (+/-)0.17 LSBMin Supply Voltage1.7 VoltMax Supply Voltage1.8 VoltNominal Vin1...
ADC10DV200: PinoutSpecificationsResolution10 bitsChannels2 ChannelsSNR59.9 dBSFDR82 dBENOB9.65 bitsMax Sample Rate200 MSPSMin Sample Rate45 MSPSPower Dissipation0.450 WattPowerWise Rating 11.40 pJ/convINL (+/-)...
SeekIC Buyer Protection PLUS - newly updated for 2013!
268 Transactions
All payment methods are secure and covered by SeekIC Buyer Protection PLUS.

| Resolution | 10 bits |
| Channels | 2 Channels |
| SNR | 59.9 dB |
| SFDR | 82 dB |
| ENOB | 9.65 bits |
| Max Sample Rate | 200 MSPS |
| Min Sample Rate | 45 MSPS |
| Power Dissipation | 0.450 Watt |
| PowerWise Rating 1 | 1.40 pJ/conv |
| INL (+/-) | 0.3 LSB |
| SINAD | 59.8 dB |
| DNL (+/-) | 0.17 LSB |
| Min Supply Voltage | 1.7 Volt |
| Max Supply Voltage | 1.8 Volt |
| Nominal Vin | 1.5 Vpp |
| Temperature Min | -40 deg C |
| Temperature Max | 85 deg C |
| Data Converter Type | ADC |
| PowerWise | Yes |
| View Using Catalog | |
The