PinoutSpecificationsPin and Function Compatible Family1 ch, MSOP-10Resolution16 bitsInput Channels1Sample Rate Range (sps)250000Interface TypeSPI/QSPI/MicrowireDifferential InputYesPowerWise Rating 1.87 pJ/convINL (LSB)+/-1DNL (LSB)-1, +2ENOB15.5 bitsSINAD89 dBSNR89 dBMax KSample Rate250 kspsMin S...
ADC161S626: PinoutSpecificationsPin and Function Compatible Family1 ch, MSOP-10Resolution16 bitsInput Channels1Sample Rate Range (sps)250000Interface TypeSPI/QSPI/MicrowireDifferential InputYesPowerWise Rating ...
SeekIC Buyer Protection PLUS - newly updated for 2013!
268 Transactions
All payment methods are secure and covered by SeekIC Buyer Protection PLUS.

| Pin and Function Compatible Family | 1 ch, MSOP-10 |
| Resolution | 16 bits |
| Input Channels | 1 |
| Sample Rate Range (sps) | 250000 |
| Interface Type | SPI/QSPI/Microwire |
| Differential Input | Yes |
| PowerWise Rating 1 | .87 pJ/conv |
| INL (LSB) | +/-1 |
| DNL (LSB) | -1, +2 |
| ENOB | 15.5 bits |
| SINAD | 89 dB |
| SNR | 89 dB |
| Max KSample Rate | 250 ksps |
| Min Supply Voltage | 4.5 Volt |
| Max Supply Voltage | 5.5 Volt |
| Reference Source | External |
| Temperature Min | -40 deg C |
| Temperature Max | 85 deg C |
| Power Down | Yes |
| Input Sample/Hold | Yes |
| Data Converter Type | ADC |
| Max Sample Rate | .250 MSPS |
| AEC Q-100 Automotive Grade | 0 |
| Automotive Selection Guide | No |
| PowerWise | Yes |
| View Using Catalog | |
The ADC161S626 is a 16-bit successive-approximation register (SAR) Analog-to-Digital converter (ADC) with a maximum sampling rate of 250 kSPS. The ADC161S626 has a minimum signal span accuracy of ± 0.003% over the temperate range of
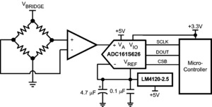
The ADC161S626 operates with a single analog supply (VA) and a separate digital input/output (VIO) supply. VA can range from +4.5V to +5.5V and VIO can range from +2.7V to +5.5V. This allows a system designer to maximize performance and minimize power consumption by operating the analog portion of the ADC at a VA of +5V while interfacing with a +3.3V controller. The serial data output is binary 2's complement and is SPI™ compatible.
The performance of the ADC161S626 is guaranteed over temperature at clock rates of 1 MHz to 5 MHz and reference voltages of +2.5V to +5.5V. The ADC161S626 is available in a small 10-lead MSOP package. The high accuracy, differential input, low power consumption, and small size make the
Design Tools
| Title | Size in Kbytes | Date | |||
| WEBENCH Sensor Designer Tool | View |
If you have trouble printing or viewing PDF file(s), see Printing Problems. |
Application Notes
| Title | Size in Kbytes | Date |
If you have trouble printing or viewing PDF file(s), see Printing Problems. |