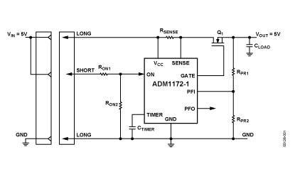
PinoutSpecifications Other Inputs PFI Other Outputs PFO Package 8 ld TSOT UV & OV Detection ...
ADM1172: PinoutSpecifications Other Inputs PFI Other Outputs PFO Package 8...
SeekIC Buyer Protection PLUS - newly updated for 2013!
268 Transactions
All payment methods are secure and covered by SeekIC Buyer Protection PLUS.

| Other Inputs | PFI |
| Other Outputs | PFO |
| Package | 8 ld TSOT |
| UV & OV Detection | ON pin (UV) |
| Operating Range(V) | 2.7 to 16.5 |