Features: ·2-Axis Acceleration Sensor on a Single IC Chip·Measures Static Acceleration as Well as Dynamic·Acceleration·Duty Cycle Output with User Adjustable Period·Low Power <0.6 mA·Faster Response than Electrolytic, Mercury or Thermal·Tilt Sensors·Bandwidth Adjustment with a Single Capacitor ...
ADXL202: Features: ·2-Axis Acceleration Sensor on a Single IC Chip·Measures Static Acceleration as Well as Dynamic·Acceleration·Duty Cycle Output with User Adjustable Period·Low Power <0.6 mA·Faster Respo...
SeekIC Buyer Protection PLUS - newly updated for 2013!
268 Transactions
All payment methods are secure and covered by SeekIC Buyer Protection PLUS.


| # of Axes | 2 |
| Range | +/- 2g |
| Sensitivity | 12.5 %/g |
| Sensitivity Accuracy (%) | ±16n/a |
| Output Type | PWM |
| Typical Bandwidth (kHz) | 6kHz |
| Noise Density (°/s/rtHz) | 200 |
| Voltage Supply (V) | 3 to 5.25 |
| Supply Current | 0.6mA |
| Temp Range (°C) | -40 to 85°C |
| Package | E-8 |
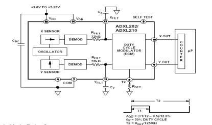
The ADXL202/ADXL210 are low cost, low power, complete 2-axis accelerometers with a measurement range of either ±2 g/±10 g. The ADXL202/ADXL210 can measure both dynamic acceleration (e.g., vibration) and static acceleration (e.g., gravity).
The outputs of ADXL202/ADXL210 are digital signals whose duty cycles (ratio of pulsewidth to period) are proportional to the acceleration in each of the 2 sensitive axes. These outputs may be measured directly with a microprocessor counter, requiring no A/D converter or glue logic. The output period is adjustable from 0.5 ms to 10 ms via a single resistor (RSET). If a voltage output is desired, a voltage output proportional to acceleration is available from the XFILT and YFILT pins, or may be reconstructed by filtering the duty cycle outputs.
The bandwidth of the ADXL202/ADXL210 may be set from 0.01 Hz to 5 kHz via capacitors CX and CY. The typical noise
floor is 500 mg/ÖHz allowing signals below 5 mg to be resolved for bandwidths below 60 Hz.
The ADXL202/ADXL210 is available in a hermetic 14-lead Surface Mount CERPAK, specified over the 0°C to +70°C commercial or 40°C to +85°C industrial temperature range.