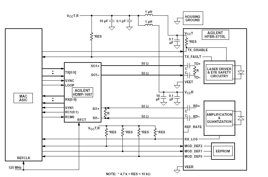
Fiber Optic Transmitters, Receivers, Transceivers 3.3V MM GbE SFP Txcv r LC Std Latch
HFBR-5710L: Fiber Optic Transmitters, Receivers, Transceivers 3.3V MM GbE SFP Txcv r LC Std Latch
SeekIC Buyer Protection PLUS - newly updated for 2013!
268 Transactions
All payment methods are secure and covered by SeekIC Buyer Protection PLUS.
| Product : | Transceivers | Data Rate : | 1.25 GBd |
| Wavelength : | 850 nm | Maximum Operating Temperature : | + 70 C |
| Minimum Operating Temperature : | 0 C | Package / Case : | SFP-20 |
| Packaging : | Tray |

| Parameter | Symbol | Minimum | Maximum | Unit | Notes |
| Ambient Storage Temperature (Non-Operating) | Ts | 40 | +100 | °C | 1 |
| Case Temperature | TC | 40 | +85 | °C | 1 |
| Relative Humidity | RH | 5 | 95 | % | 1 |
| Supply Voltage | VCCT,R | 0.5 | 3.6 | V | 1 |
| Voltage at any Input Pin | VIH | 0.5 | VCC | V | 1 |
| Sense Output Current LOS, TX Fault | ID | 150 | mA | 1 | |
| Sense Output Current MOD_DEF2 | ID | 5 | mA | 1 |