Fiber Optic Transmitters, Receivers, Transceivers 2/1 GBd FC SFP Txcvr Pull Delatch
HFBR-5720LP: Fiber Optic Transmitters, Receivers, Transceivers 2/1 GBd FC SFP Txcvr Pull Delatch
SeekIC Buyer Protection PLUS - newly updated for 2013!
268 Transactions
All payment methods are secure and covered by SeekIC Buyer Protection PLUS.
| Product : | Transceivers | Data Rate : | 2.125 GBd, 1.0625 GBd, 1.25 GBd |
| Wavelength : | 850 nm | Maximum Operating Temperature : | + 85 C |
| Minimum Operating Temperature : | 0 C | Package / Case : | SFP-20 |
| Packaging : | Tray |

| Parameter | Symbol | Minimum | Typical | Maximum | Unit | Notes |
| Storage Temperature | TS | -40 | 100 | °C | Note 1 | |
| Case Temperature | Tc | 0 | 85 | °C | Note 1,2 | |
| Relative Humidity | RH | 5 | 95 | % | Note 1 | |
| Module Supply Voltage | VCCT,R | -0.5 | 3.6 | V | Note 1 | |
| Data/Control Input Voltage | VI | -0.5 | VCC+0.3 | V | Note 1 | |
| Sense Output Current LOS, Tx Fault | ID | 150 | mA | Note 1 | ||
| Sense Output Current MOD-DEF 2 | ID | 5.0 | mA | Note 1 |
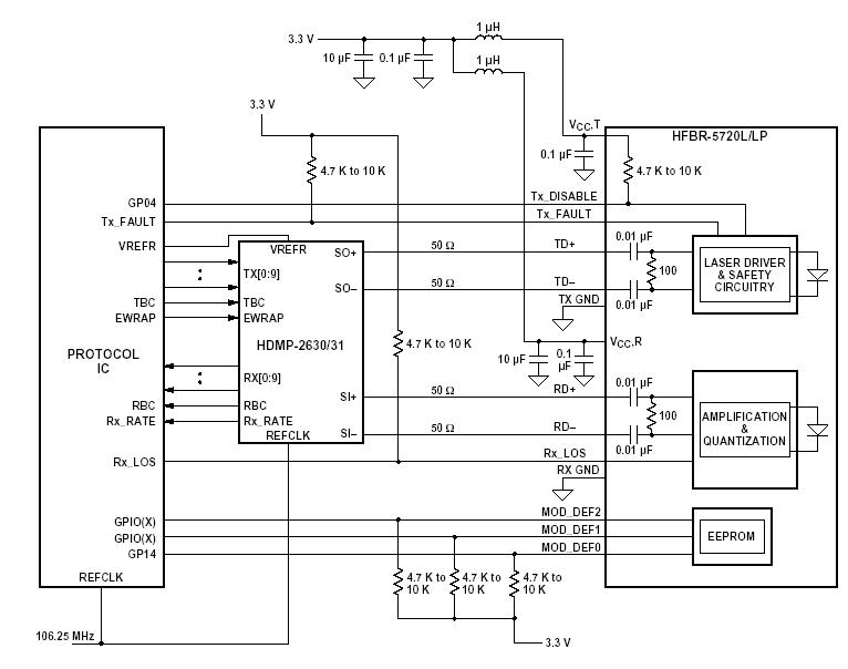
The HFBR-5720L optical transceiver from Agilent Technologies offers maximum flexibility to Fibre Channel designers, manufacturers, and system integrators to implement a range of solutions for multimode Fibre Channel applications. In order to provide a wide range of system level performance, without the need for a data rate select input, HFBR-5720L is fully compliant with all equipment meeting the Fibre Channel FC-PI 200-M5-SN-I and 200-M6-SN-I 2.125 GBd specifications, and is compatible with the Fibre Channel FC-PI 100-M5-SN-I and FC-PI 100-M6-SN-I, FC-PH2 100-M5-SN-I, and the FCPH2 100-M6-SN-I 1.0625 GBd specifications.