PinoutSpecificationsPower@ 4Ohms, 1% THD60 WattPower@ 8Ohms, 1% THD45 WattPower@ 8Ohms, 10% THD56 WattTHD0.06 %SNR98 dBChannels1 ChannelsTHD ConditionsPo=40W @ Vs=±35VPSRR ConditionsUndefinedSNR ConditionsUndefinedUser Supply35 VoltSupply Range+24 - +84VMute/ShutdownMuteGain Bandwidth8 MHzS...
LM3876: PinoutSpecificationsPower@ 4Ohms, 1% THD60 WattPower@ 8Ohms, 1% THD45 WattPower@ 8Ohms, 10% THD56 WattTHD0.06 %SNR98 dBChannels1 ChannelsTHD ConditionsPo=40W @ Vs=±35VPSRR ConditionsUndefined...
SeekIC Buyer Protection PLUS - newly updated for 2013!
268 Transactions
All payment methods are secure and covered by SeekIC Buyer Protection PLUS.

| Power@ 4Ohms, 1% THD | 60 Watt |
| Power@ 8Ohms, 1% THD | 45 Watt |
| Power@ 8Ohms, 10% THD | 56 Watt |
| THD | 0.06 % |
| SNR | 98 dB |
| Channels | 1 Channels |
| THD Conditions | Po=40W @ Vs=±35V |
| PSRR Conditions | Undefined |
| SNR Conditions | Undefined |
| User Supply | 35 Volt |
| Supply Range | +24 - +84V |
| Mute/Shutdown | Mute |
| Gain Bandwidth | 8 MHz |
| Slew Rate | 11 Volts/usec |
| Temperature Min | -20 deg C |
| Temperature Max | 85 deg C |
| View Using Catalog | |
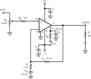
The LM3876 is a high-performance audio power amplifier capable of delivering 56W of continuous average power to an 8 load with 0.1% THD+N from 20Hz-20kHz.
The performance of the LM3876, utilizing its Self Peak Instantaneous Temperature (°Ke) (SPiKe™) protection circuitry, puts it in a class above discrete and hybrid amplifiers by providing an inherently, dynamically protected Safe Operating Area (SOA). SPiKe protection means that these parts are completely safeguarded at the output against overvoltage, undervoltage, overloads, including shorts to the supplies, thermal runaway, and instantaneous temperature peaks.
The LM3876 maintains an excellent signal-to-noise ratio of greater than 95dB (min) with a typical low noise floor of 2.0µV. It exhibits extremely low THD+N values of 0.06% at the rated output into the rated load over the audio spectrum, and provides excellent linearity with an IMD (SMPTE) typical rating of 0.004%.
Application Notes
| Title | Size in Kbytes | Date | |
| AN-898: Application Note 898 Audio Amplifiers Utilizing: SPiKe Protection | 1412 Kbytes | 20-Sep-02 | Download |
| AN-898 (Japanese): Application Note 898 Audio Amplifiers Utilizing: SPiKe Protection 640){this.height=this.height*640/this.width;this.width=640;}' border="0" alt=" Connection Diagram"> |
249 Kbytes |
If you have trouble printing or viewing PDF file(s), see Printing Problems. |