PinoutSpecificationsPower@ 4Ohms, 1% THD1.6 WattPower@ 8Ohms, 1% THD1.15 WattPower@ 8Ohms, 10% THD1.3 WattTHD0.72 %PSRR65 dBSNR98 dBChannels1 ChannelsSupply Range+2.0 - +5.5 VTHD ConditionsPo=1W@Vs=5V, R=8 ohmsSNR ConditionsPout=1WUser Supply5 VoltShutdown TypeHighTemperature Min-20 deg CTemperatu...
LM4860: PinoutSpecificationsPower@ 4Ohms, 1% THD1.6 WattPower@ 8Ohms, 1% THD1.15 WattPower@ 8Ohms, 10% THD1.3 WattTHD0.72 %PSRR65 dBSNR98 dBChannels1 ChannelsSupply Range+2.0 - +5.5 VTHD ConditionsPo=1W@Vs=...
SeekIC Buyer Protection PLUS - newly updated for 2013!
268 Transactions
All payment methods are secure and covered by SeekIC Buyer Protection PLUS.

| Power@ 4Ohms, 1% THD | 1.6 Watt |
| Power@ 8Ohms, 1% THD | 1.15 Watt |
| Power@ 8Ohms, 10% THD | 1.3 Watt |
| THD | 0.72 % |
| PSRR | 65 dB |
| SNR | 98 dB |
| Channels | 1 Channels |
| Supply Range | +2.0 - +5.5 V |
| THD Conditions | Po=1W@Vs=5V, R=8 ohms |
| SNR Conditions | Pout=1W |
| User Supply | 5 Volt |
| Shutdown Type | High |
| Temperature Min | -20 deg C |
| Temperature Max | 85 deg C |
| View Using Catalog | |
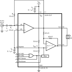
The LM4860 is a bridge-connected audio power amplifier capable of delivering 1W of continuous average power to an 8 load with less than 1% THD+N over the audio spectrum from a 5V power supply.
Boomer audio power amplifiers were designed specifically to provide high quality output power with a minimal amount of external components using surface mount packaging. Since the LM4860 does not require output coupling capacitors, bootstrap capacitors or snubber networks, it is optimally suited for low-power portable systems.
The LM4860 features an externally controlled, low-power consumption shutdown mode, as well as an internal thermal shutdown protection mechanism. It also includes two headphone control inputs and a headphone sense output for external monitoring.
The unity-gain stable LM4860 can be configured by external gain setting resistors for differential gains of up to 10 without the use of external compensation components. Higher gains may be achieved with suitable compensation.
Reliability Metrics
| Part Number | Process | EFR Reject | EFR Sample Size | PPM | LTA Rejects | LTA Device Hours | FITS | MTTF (Hours) |
| LM4860M | CS065 | 2 | 34108 | 59 | 0 | 3862000 | 1 | 1095853045 |
| LM4860MX | CS065 | 2 | 34108 | 59 | 0 | 3862000 | 1 | 1095853045 |