PinoutSpecificationsPower@ 4Ohms, 10% THD1 WattPower@ 8Ohms, 10% THD1.3 WattTHD0.2 %PSRR67 dBChannels1 ChannelsSupply Range+2.6 - +5 VTHD Conditionspo=400mw,f-1khzPSRR Conditionsvrip=200mv,input terminatedUser Supply5 VoltShutdown TypeLowTemperature Min-40 deg CTemperature Max85 deg C View Using C...
LM4906: PinoutSpecificationsPower@ 4Ohms, 10% THD1 WattPower@ 8Ohms, 10% THD1.3 WattTHD0.2 %PSRR67 dBChannels1 ChannelsSupply Range+2.6 - +5 VTHD Conditionspo=400mw,f-1khzPSRR Conditionsvrip=200mv,input ter...
SeekIC Buyer Protection PLUS - newly updated for 2013!
268 Transactions
All payment methods are secure and covered by SeekIC Buyer Protection PLUS.

| Power@ 4Ohms, 10% THD | 1 Watt |
| Power@ 8Ohms, 10% THD | 1.3 Watt |
| THD | 0.2 % |
| PSRR | 67 dB |
| Channels | 1 Channels |
| Supply Range | +2.6 - +5 V |
| THD Conditions | po=400mw,f-1khz |
| PSRR Conditions | vrip=200mv,input terminated |
| User Supply | 5 Volt |
| Shutdown Type | Low |
| Temperature Min | -40 deg C |
| Temperature Max | 85 deg C |
| View Using Catalog | |
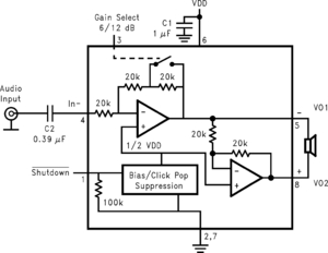
The LM4906 is an audio power amplifier primarily designed for demanding applications in mobile phones and other portable communication device applications. It is capable of delivering 1W of continuous average power to an 8 BTL load with less than 1% distortion (THD+N) from a +5V power supply.
The LM4906 is the first National Semiconductor Boomer Power Amplifier that does not require an external PSRR bypass capacitor. The LM4906 also has an internal selectable gain of either 6dB or 12dB. In addition, no output coupling capacitors or bootstrap capacitors are required which makes the LM4906 ideally suited for cell phone and other low voltage portable applications.
The LM4906 contains advanced pop and click circuitry that eliminates noise, which would otherwise occur during turn-on and turn-off transitions.
Boomer audio power amplifiers were designed specifically to provide high quality output power with a minimal amount of external components. The LM4906 features a low -power consumption shutdown mode (the part is enabled by pulling the SD pin high). Additionally, the LM4906 features an internal thermal shutdown protection mechanism.
Reliability Metrics
| Part Number | Process | EFR Reject | EFR Sample Size | PPM | LTA Rejects | LTA Device Hours | FITS | MTTF (Hours) |
| LM4906LD | CMOS7 | 0 | 16561 | 0 | 0 | 954000 | 4 | 270700104 |
| LM4906LDX | CMOS7 | 0 | 16561 | 0 | 0 | 954000 | 4 | 270700104 |
| LM4906MM | CMOS7 | 0 | 16561 | 0 | 0 | 954000 | 4 | 270700104 |
| LM4906MMX | CMOS7 | 0 | 16561 | 0 | 0 | 954000 | 4 | 270700104 |
More Application Notes
| Title | Size in Kbytes | Date | |
| AN-1528: Application Note 1528 Using AC'97 Codecs in Non-PC Systems | 164 Kbytes | 16-Mar-07 | Download |
| AN-1528 (Chinese): Application Note 1528 Using AC'97 Codecs in Non-PC Systems |
483 Kbytes | 640){this.height=this.height*640/this.width;this.width=640;}' border="0" alt=" Connection Diagram"> |
If you have trouble printing or viewing PDF file(s), see Printing Problems. |