PinoutSpecificationsPower@ 8Ohms, 10% THD0.525 WattPower@ 8Ohms, 1% THD0.425 WattTHD0.2 %PSRR90 dBChannels3 ChannelsTHD ConditionsHeadphone mode 4, f=1kHz, RL=32ohm, Pout=25mWPSRR ConditionsLS, Modes 1, 2, 10User Supply3.6 VoltCapless HeadphoneNoClassD DriverNoInterfaceI2CStereo Inputs2Digital Vol...
LM49100: PinoutSpecificationsPower@ 8Ohms, 10% THD0.525 WattPower@ 8Ohms, 1% THD0.425 WattTHD0.2 %PSRR90 dBChannels3 ChannelsTHD ConditionsHeadphone mode 4, f=1kHz, RL=32ohm, Pout=25mWPSRR ConditionsLS, Mode...
SeekIC Buyer Protection PLUS - newly updated for 2013!
268 Transactions
All payment methods are secure and covered by SeekIC Buyer Protection PLUS.

| Power@ 8Ohms, 10% THD | 0.525 Watt |
| Power@ 8Ohms, 1% THD | 0.425 Watt |
| THD | 0.2 % |
| PSRR | 90 dB |
| Channels | 3 Channels |
| THD Conditions | Headphone mode 4, f=1kHz, RL=32ohm, Pout=25mW |
| PSRR Conditions | LS, Modes 1, 2, 10 |
| User Supply | 3.6 Volt |
| Capless Headphone | No |
| ClassD Driver | No |
| Interface | I2C |
| Stereo Inputs | 2 |
| Digital Volume Control Max | 18 dB |
| Digital Volume Control Min | -54 dB |
| Output Modes | 10 |
| Supply Range | +2.7 - +5.5 V |
| Mono Inputs | 2 |
| Temperature Min | -40 deg C |
| Temperature Max | 85 deg C |
| Loudspeaker Type | Class AB |
| Headphone Type | True Ground |
| Loudspeaker Outputs | 2 |
| View Using Catalog | |
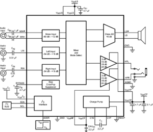
The LM49100 is a fully integrated audio subsystem capable of delivering 1.275W of continuous average power into a mono 8Ω bridged-tied load (BTL) with 1% THD+N and with a 5V power supply. The LM49100 also has a stereo true-ground headphone amplifier capable of 50mW per channel of continuous average power into a 32Ω single-ended (SE) loads with 1% THD+N.
The LM49100 has three input channels. One pair of SE inputs can be used with a stereo signal. The other input channel is fully differential and may be used with a mono input signal. The LM49100 features a 32-step digital volume control and ten distinct output modes. The mixer, volume control, and device mode select are controlled through an I
Thermal overload protection prevent the device from being damaged during fault conditions. Superior click and pop suppression eliminates audible transients on power-up/down and during shutdown.
Design Tools
| Title | Size in Kbytes | Date | |||
| Control Software | View | Download |
If you have trouble printing or viewing PDF file(s), see Printing Problems. |
Application Notes
| Title | Size in Kbytes | Date | |
| AN-1622: Application Note 1622 LM49100 Evaluation Board User's Guide | 1237 Kbytes | 19-Oct-07 | Download |
If you have trouble printing or viewing PDF file(s), see Printing Problems. |