PinoutSpecificationsPower@ 4Ohms, 1% THD0.845 WattPower@ 8Ohms, 1% THD2.1 WattTHD0.01 %PSRR91 dBSNR101 dBChannels3 ChannelsTHD ConditionsVDD=5V, HP Pout = 20mW, RL=32ohmsPSRR ConditionsVripple = 200mVpp, f=217Hz, RL = 32ohms, CB=2.2uF, HP Attenuation = 0dBSNR ConditionsHP mode 4, A-weighted, Outpu...
LM49150: PinoutSpecificationsPower@ 4Ohms, 1% THD0.845 WattPower@ 8Ohms, 1% THD2.1 WattTHD0.01 %PSRR91 dBSNR101 dBChannels3 ChannelsTHD ConditionsVDD=5V, HP Pout = 20mW, RL=32ohmsPSRR ConditionsVripple = 200...
SeekIC Buyer Protection PLUS - newly updated for 2013!
268 Transactions
All payment methods are secure and covered by SeekIC Buyer Protection PLUS.

| Power@ 4Ohms, 1% THD | 0.845 Watt |
| Power@ 8Ohms, 1% THD | 2.1 Watt |
| THD | 0.01 % |
| PSRR | 91 dB |
| SNR | 101 dB |
| Channels | 3 Channels |
| THD Conditions | VDD=5V, HP Pout = 20mW, RL=32ohms |
| PSRR Conditions | Vripple = 200mVpp, f=217Hz, RL = 32ohms, CB=2.2uF, HP Attenuation = 0dB |
| SNR Conditions | HP mode 4, A-weighted, Output referred |
| User Supply | 5 Volt |
| Audio Mux | Yes |
| Capless Headphone | Yes |
| ClassD Driver | Yes |
| Interface | I2C |
| Stereo Inputs | Single Ended |
| National 3D | No |
| Digital Volume Control Max | 18 dB |
| Digital Volume Control Min | -80 dB |
| Output Modes | 16 |
| Supply Range | +2.7 - +5.5 V |
| Mono Inputs | Differential |
| Temperature Min | -40 deg C |
| Temperature Max | 85 deg C |
| Loudspeaker Type | Class D |
| Headphone Type | True Ground |
| AEC Q-100 Automotive Grade | 0 |
| View Using Catalog | |
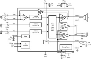
The LM49150 is a fully integrated audio subsystem designed for portable handheld applications such as cellular phones. Part of National's Power Wise® product family, the LM49150 consumes very low power in the various modes of operation and still providing great audio performance. The LM49150 combines a 1.25W mono E
The filterless class D amplifier delivers 1.25W into an 8Ω load with <1% THD+N with a 5V supply. The E
The LM49150 features a fully differential mono input, and two single-ended stereo inputs. The three inputs can be mixed/multiplexed to either the speaker or headphone amplifiers. Each input channel has an independent, 32-step digital volume control. The headphone output stage features an additional, 8-step gain control, while the speaker output stage has a selectable 6dB or 12dB gain. The mixer, volume control and device mode select are controlled through an I
The LM49150's superior click and pop suppression eliminates audible transients on power-up/down and during shutdown. The LM49150 is available in a ultra-small 20-bump micro SMD package (2.225mm X 2.644mm).
More Application Notes
| Title | Size in Kbytes | Date | |
| AN-1964: Application Note 1964 LM49151 Demonstration Board and Software Guide | 1605 Kbytes | 13-May-09 | Download |
If you have trouble printing or viewing PDF file(s), see Printing Problems. |