PinoutSpecificationsPower@ 8Ohms, 1% THD1.25 WattTHD.02 %PSRR91 dBSNR102 dBTHD ConditionsLS;f=1kHz ; Po =250mWPSRR ConditionsHP Mode 4, mono inputSNR ConditionsHP Mode 4, Po =40mWUser Supply5 VoltAudio MuxYesCapless HeadphoneYesClassD DriverYesStereo Inputs1National 3DNoDigital Volume Control Max1...
LM49151: PinoutSpecificationsPower@ 8Ohms, 1% THD1.25 WattTHD.02 %PSRR91 dBSNR102 dBTHD ConditionsLS;f=1kHz ; Po =250mWPSRR ConditionsHP Mode 4, mono inputSNR ConditionsHP Mode 4, Po =40mWUser Supply5 VoltAu...
SeekIC Buyer Protection PLUS - newly updated for 2013!
268 Transactions
All payment methods are secure and covered by SeekIC Buyer Protection PLUS.

| Power@ 8Ohms, 1% THD | 1.25 Watt |
| THD | .02 % |
| PSRR | 91 dB |
| SNR | 102 dB |
| THD Conditions | LS;f=1kHz ; Po =250mW |
| PSRR Conditions | HP Mode 4, mono input |
| SNR Conditions | HP Mode 4, Po =40mW |
| User Supply | 5 Volt |
| Audio Mux | Yes |
| Capless Headphone | Yes |
| ClassD Driver | Yes |
| Stereo Inputs | 1 |
| National 3D | No |
| Digital Volume Control Max | 18 dB |
| Digital Volume Control Min | -80 dB |
| Supply Range | +1.4 - +3.6 V |
| Mono Inputs | 1 |
| Temperature Min | -40 deg C |
| Temperature Max | 85 deg C |
| Loudspeaker Type | Class D |
| Headphone Type | True Ground |
| AEC Q-100 Automotive Grade | 0 |
| Loudspeaker Outputs | 1 |
| PowerWise | Yes |
| A/D Channels | 0 Channels |
| D/A Channels | 0 |
| View Using Catalog | |
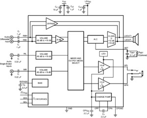
The LM49151 is a fully integrated audio subsystem designed for portable handheld applications such as cellular phones. The LM49151 combines a 1.25W mono E
The LM49151 class D speaker amplifier features National's unique Automatic Level Control (ALC) that provides both a I
The LM49151 features separate volume controls for the loudspeaker and headphone inputs. Mode selection, shutdown control, and volume are controlled through an I
Application Notes
| Title | Size in Kbytes | Date | |
| AN-1964: Application Note 1964 LM49151 Demonstration Board and Software Guide | 1605 Kbytes | 13-May-09 | Download |
If you have trouble printing or viewing PDF file(s), see Printing Problems. |