PinoutSpecificationsPower@ 4Ohms, 10% THD1.24 WattPower@ 4Ohms, 1% THD1 WattPower@ 8Ohms, 10% THD0.765 WattPower@ 8Ohms, 1% THD0.615 WattTHD0.02 %PSRR73 dBSNRUndefined dBChannels5 ChannelsTHD ConditionsRL=8ohms, Po=300mWPSRR ConditionsDifferential Input Mode, f=217HzSNR ConditionsUndefinedUser Sup...
LM4949: PinoutSpecificationsPower@ 4Ohms, 10% THD1.24 WattPower@ 4Ohms, 1% THD1 WattPower@ 8Ohms, 10% THD0.765 WattPower@ 8Ohms, 1% THD0.615 WattTHD0.02 %PSRR73 dBSNRUndefined dBChannels5 ChannelsTHD Condit...
SeekIC Buyer Protection PLUS - newly updated for 2013!
268 Transactions
All payment methods are secure and covered by SeekIC Buyer Protection PLUS.

| Power@ 4Ohms, 10% THD | 1.24 Watt |
| Power@ 4Ohms, 1% THD | 1 Watt |
| Power@ 8Ohms, 10% THD | 0.765 Watt |
| Power@ 8Ohms, 1% THD | 0.615 Watt |
| THD | 0.02 % |
| PSRR | 73 dB |
| SNR | Undefined dB |
| Channels | 5 Channels |
| THD Conditions | RL=8ohms, Po=300mW |
| PSRR Conditions | Differential Input Mode, f=217Hz |
| SNR Conditions | Undefined |
| User Supply | 3.6 Volt |
| Audio Mux | Yes |
| Capless Headphone | Yes |
| ClassD Driver | Yes |
| Interface | I2C |
| Stereo Inputs | 1,2 |
| National 3D | No |
| Digital Volume Control Max | 18 dB |
| Digital Volume Control Min | -59 dB |
| Output Modes | 100 |
| Supply Range | +2.7 - +5.5 V |
| Mono Inputs | 1 |
| Temperature Min | -40 deg C |
| Temperature Max | 85 deg C |
| Loudspeaker Type | Class D |
| Headphone Type | Virtual Ground |
| Loudspeaker Outputs | 2 |
| View Using Catalog | |
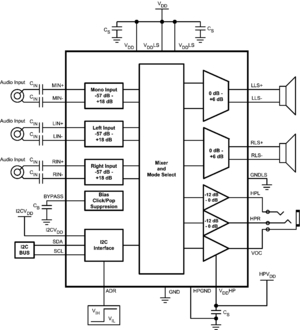
The LM4949 is a fully integrated audio subsystem designed for stereo cell phone applications. The LM4949 combines a 2.5W stereo Class D amplifier plus a separate 190mW stereo headphone amplifier, volume control, and input mixer into a single device. The filterless class D amplifiers deliver 1.19W/channel into an 8Ω load with <1% THD+N from a 5V supply. The headphone amplifier features National's Output Capacitor-less (OCL) architecture that eliminates the output coupling capacitors required by traditional headphone amplifiers. Additionally, the headphone amplifiers can be configured with capacitively coupled (CC)loads, or used to drive an external headphone amplifier. When configured for an external amplifier, the VDD/2 output (VOC) controls the external amplifier's shutdown input.
For improved noise immunity, the LM4949 features fully differential left, right and mono inputs. The three inputs can be mixed/multiplexed to either the speaker or headphone amplifiers. The left and right inputs can be used as separate single-ended inputs, mixing multiple stereo audio sources. The mixer, volume control, and device mode select are controlled through an I
Output short circuit and thermal shutdown protection prevent the device from being damaged during fault conditions. Superior click and pop suppression eliminates audible transients on power-up/down and during shutdown.
Reliability Metrics
| Part Number | Process | EFR Reject | EFR Sample Size | PPM | LTA Rejects | LTA Device Hours | FITS | MTTF (Hours) |
| LM4949TL | CMOS7 | 0 | 16561 | 0 | 0 | 954000 | 4 | 270700104 |
| LM4949TLX | CMOS7 | 0 | 16561 | 0 | 0 | 954000 | 4 | 270700104 |
Design Tools
| Title | Size in Kbytes | Date | |||
| Audio Amplifier Digital Control Interface Evaluation Board Software | 16 Kbytes | 27-Mar-2008 | View |
If you have trouble printing or viewing PDF file(s), see Printing Problems. |
Application Notes
| Title | Size in Kbytes | Date | |
| AN-1567: Application Note 1567 LM4949 Demonstration Board | 3533 Kbytes | 18-Jul-07 | Download |
| AN-1567 (Chinese): Application Note 1567 LM4949 Demonstration Board |
1008 Kbytes | 640){this.height=this.height*640/this.width;this.width=640;}' border="0" alt=" Connection Diagram"> |
If you have trouble printing or viewing PDF file(s), see Printing Problems. |
More Application Notes
| Title | Size in Kbytes | Date | |
| AN-1496: Application Note 1496 Noise, TDMA Noise, and Suppression Techniques | 85 Kbytes | 28-Apr-08 | Download |
| AN-1496 (Chinese): Application Note 1496 Noise, TDMA Noise, and Suppression Techniques |
407 Kbytes | 640){this.height=this.height*640/this.width;this.width=640;}' border="0" alt=" Connection Diagram"> |
If you have trouble printing or viewing PDF file(s), see Printing Problems. |