PinoutSpecificationsFunctionMotion ControllerSupply Min4.5 VoltSupply Max5.5 VoltTemperature Min-40 deg CTemperature Max85 deg CRegTypeMotor Control View Using CatalogDescriptionThe LM628/LM629 are dedicated motion-control processors designed for use with a variety of DC and brushless DC servo mot...
LM629: PinoutSpecificationsFunctionMotion ControllerSupply Min4.5 VoltSupply Max5.5 VoltTemperature Min-40 deg CTemperature Max85 deg CRegTypeMotor Control View Using CatalogDescriptionThe LM628/LM629 are ...
SeekIC Buyer Protection PLUS - newly updated for 2013!
268 Transactions
All payment methods are secure and covered by SeekIC Buyer Protection PLUS.
Features: Rated for full 0°C to +90°C range with 3.0V supplySuitable for remote applicationsAppli...

| Function | Motion Controller |
| Supply Min | 4.5 Volt |
| Supply Max | 5.5 Volt |
| Temperature Min | -40 deg C |
| Temperature Max | 85 deg C |
| RegType | Motor Control |
| View Using Catalog | |
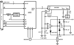
The LM628/LM629 are dedicated motion-control processors designed for use with a variety of DC and brushless DC servo motors, and other servomechanisms which provide a quadrature incremental position feedback signal. The parts perform the intensive, real-time computational tasks required for high performance digital motion control. The host control software interface is facilitated by a high-level command set. The LM628 has an 8-bit output which can drive either an 8-bit or a 12-bit DAC. The components required to build a servo system are reduced to the DC motor/actuator, an incremental encoder, a DAC, a power amplifier, and the LM628. An LM629-based system is similar, except that it provides an 8-bit PWM output for directly driving H-switches. The parts are fabricated in NMOS and packaged in a 28-pin dual in-line package or a 24-pin surface mount package (LM629 only). Both 6 MHz and 8 MHz maximum frequency versions are available with the suffixes -6 and -8, respectively, used to designate the versions. They incorporate an SDA core processor and cells designed by SDA.
Application Notes
| Title | Size in Kbytes | Date | |
| AN-706: Application Note 706 LM628/629 User Guide | 332 Kbytes | 26-Sep-02 | Download |
| AN-694: Application Note 694 A DMOS 3A, 55V, H-Bridge: The LMD18200 | 408 Kbytes | 26-Sep-02 | Download |
| AN-694 (Japanese): Application Note 694 A DMOS 3A, 55V, H-Bridge: The LMD18200 640){this.height=this.height*640/this.width;this.width=640;}' border="0" alt=" Connection Diagram"> |
400 Kbytes | ||
| AN-693: Application Note 693 LM628 Programming Guide | 523 Kbytes | 1-Oct-02 | Download |
| AN-693 (Japanese): Application Note 693 LM628 Programming Guide 640){this.height=this.height*640/this.width;this.width=640;}' border="0" alt=" Connection Diagram"> |
554 Kbytes |
If you have trouble printing or viewing PDF file(s), see Printing Problems. |