PinoutSpecificationsResponse Time0.0007 usOutput BusLVDS/RSPECLSupply Min2.7 VoltSupply Max12 VoltChannels2 ChannelsOffset Voltage max, 25C8 mVOutput Current50 mAInput RangeVcm to V-Supply Current Per Channel30 mAPowerWise Rating 321 uA x usMax Input Bias Current5000 nASpecial FeaturesAdj Hysteres...
LMH7322: PinoutSpecificationsResponse Time0.0007 usOutput BusLVDS/RSPECLSupply Min2.7 VoltSupply Max12 VoltChannels2 ChannelsOffset Voltage max, 25C8 mVOutput Current50 mAInput RangeVcm to V-Supply Current P...
SeekIC Buyer Protection PLUS - newly updated for 2013!
268 Transactions
All payment methods are secure and covered by SeekIC Buyer Protection PLUS.

| Response Time | 0.0007 us |
| Output Bus | LVDS/RSPECL |
| Supply Min | 2.7 Volt |
| Supply Max | 12 Volt |
| Channels | 2 Channels |
| Offset Voltage max, 25C | 8 mV |
| Output Current | 50 mA |
| Input Range | Vcm to V- |
| Supply Current Per Channel | 30 mA |
| PowerWise Rating 3 | 21 uA x us |
| Max Input Bias Current | 5000 nA |
| Special Features | Adj Hysteresis, Adj Output Swing |
| Temperature Min | -40 deg C |
| Temperature Max | 125 deg C |
| Function | Comparator |
| PowerWise | Yes |
| View Using Catalog | |
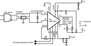
The LMH7322 is a dual comparator with 700 ps propagation delay, low dispersion of 75 ps and an input voltage range that extends from VCC-1.5V to VEE. The devices can be operated from a wide supply voltage range of 2.7V to 12V. The adjustable hysteresis adds flexibility and prevents oscillations. Both the outputs and latch inputs of the LMH7322 are RSPECL compatible. When used in combination with a VCCO supply voltage of 2.5V the outputs have LVDS compatible levels.
The LMH7322 is available in a 24-pin LLP package.
Reliability Metrics
| Part Number | Process | EFR Reject | EFR Sample Size | PPM | LTA Rejects | LTA Device Hours | FITS | MTTF (Hours) |
| LMH7322SQ | VIP 10 | 0 | 11856 | 0 | 0 | 1065000 | 4 | 302196657 |
| LMH7322SQE | VIP 10 | 0 | 11856 | 0 | 0 | 1065000 | 4 | 302196657 |
| LMH7322SQX | VIP 10 | 0 | 11856 | 0 | 0 | 1065000 | 4 | 302196657 |
Application Notes
| Title | Size in Kbytes | Date | |
| AN-1602: Application Note 1602 LMH7322 Dual Comparator Evaluation Board | 1838 Kbytes | 30-Mar-07 | Download |
If you have trouble printing or viewing PDF file(s), see Printing Problems. |
More Application Notes
| Title | Size in Kbytes | Date | |
| AN-1683: Application Note 1683 LMH7324 High Speed Comparator Evaluation Board | 1363 Kbytes | 13-Sep-07 | Download |
| AN-1683 (Japanese): Application Note 1683 LMH7324 High Speed Comparator Evaluation Board 640){this.height=this.height*640/this.width;this.width=640;}' border="0" alt=" Connection Diagram"> |
1471 Kbytes | ||
| AN-1683 (Chinese): Application Note 1683 LMH7324 High Speed Comparator Evaluation Board |
356 Kbytes | 640){this.height=this.height*640/this.width;this.width=640;}' border="0" alt=" Connection Diagram"> |
If you have trouble printing or viewing PDF file(s), see Printing Problems. |