Features: Manages Total Power Between a USB Peripheral and Battery Charger Minimal Voltage Drop (100mV at 500mA) Ultralow Battery Drain: 1µA Reverse Current Blocking Diode Not Required Undervoltage Lockout Very Few External Components Compatible with Several LTC Linear Battery Chargers Over...
LTC4410: Features: Manages Total Power Between a USB Peripheral and Battery Charger Minimal Voltage Drop (100mV at 500mA) Ultralow Battery Drain: 1µA Reverse Current Blocking Diode Not Required Underv...
SeekIC Buyer Protection PLUS - newly updated for 2013!
268 Transactions
All payment methods are secure and covered by SeekIC Buyer Protection PLUS.

VIN, VOUT
Voltages.................................................. 0.3V to 6V
USBP, MODE, CHP Voltage........................ 0.3V to 6V
IVOUT(Note 5)...........................................................2A
Operating Ambient Temperature Range
LTC4410E (Notes 3, 4).......................40°C to 85°C
Storage Temperature Range............65°C to 150°C
Lead Temperature (Soldering, 10 sec)...............300°C
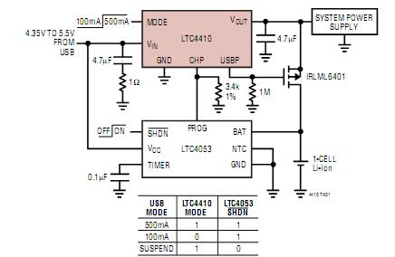
The LTC® 4410 enables simultaneous battery charging and operation of portable USB 1.0 and 2.0 compliant devices while they are connected to a USB port. As the USB periph-eral load increases, the LTC4410 proportionally reduces the battery charge current to keep the total current less than 500mA or 100mA, depending on the state of the MODE pin.
The LTC4410 includes a USB present output that drives an external P-channel MOSFET to disconnect the battery from the USB peripheral when the USB power is valid. This allows device operation when connected to the USB port, even when the battery is deeply discharged.
Other features include reverse current blocking, thermal shutdown and low quiescent current (80µA in 500mAMODE) that is compliant with USB Suspend Mode.
The LTC4410 is available in the low profile (1mm) SOT-23(ThinSOTTM) package.