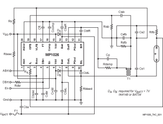
PinoutDescriptionThe MP1026 is a Power IC that offers a complete solution for driving a Cold Cathode Fluorescent Lamp (CCFL). This Power IC converts unregulated DC voltage to a nearly pure sine wave required to ignite and operate the CCFL.The MP1026 greatly increases power conversion efficiency an...
MP1026: PinoutDescriptionThe MP1026 is a Power IC that offers a complete solution for driving a Cold Cathode Fluorescent Lamp (CCFL). This Power IC converts unregulated DC voltage to a nearly pure sine wave...
SeekIC Buyer Protection PLUS - newly updated for 2013!
268 Transactions
All payment methods are secure and covered by SeekIC Buyer Protection PLUS.
