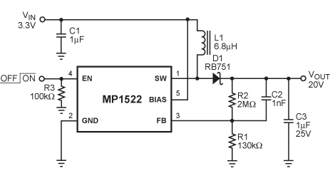
PinoutDescriptionThe MP1522 is a step up converter that generates up to a 25V output voltage from a 2.7V to 25V input. It uses a current limited Variable Frequency control algorithm to optimize efficiency and minimize external component size and cost. The internal 0.5 NChannel MOSFET switch can wi...
MP1522: PinoutDescriptionThe MP1522 is a step up converter that generates up to a 25V output voltage from a 2.7V to 25V input. It uses a current limited Variable Frequency control algorithm to optimize effi...
SeekIC Buyer Protection PLUS - newly updated for 2013!
268 Transactions
All payment methods are secure and covered by SeekIC Buyer Protection PLUS.
