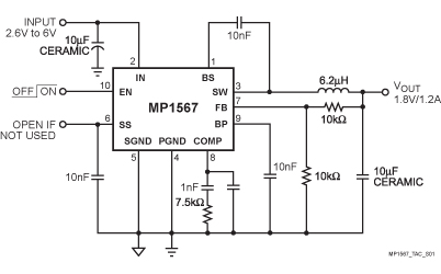
PinoutDescriptionThe MP1567 is a 1.2A, 800KHz DC to DC converter designed for low voltage applications requiring high efficiency. Capable of providing output voltages as low as 0.9V from a 3.3V supply voltage, the MP1567 eliminates the need for a 5V rail, providing over 90% efficiency via synchron...
MP1567: PinoutDescriptionThe MP1567 is a 1.2A, 800KHz DC to DC converter designed for low voltage applications requiring high efficiency. Capable of providing output voltages as low as 0.9V from a 3.3V supp...
SeekIC Buyer Protection PLUS - newly updated for 2013!
268 Transactions
All payment methods are secure and covered by SeekIC Buyer Protection PLUS.
