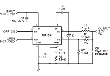
PinoutDescriptionThe MP1591 is a high voltage step-down converter ideal for automotive power adapter battery chargers. MP1591's wide 6.5V to 32V input voltage range covers the automotive battery's requirements and it achieves 2A continuous output for quick charge capability.Current mode operation ...
MP1591: PinoutDescriptionThe MP1591 is a high voltage step-down converter ideal for automotive power adapter battery chargers. MP1591's wide 6.5V to 32V input voltage range covers the automotive battery's r...
SeekIC Buyer Protection PLUS - newly updated for 2013!
268 Transactions
All payment methods are secure and covered by SeekIC Buyer Protection PLUS.
