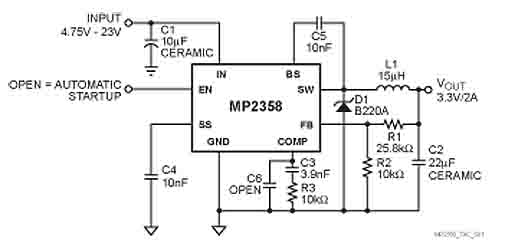
PinoutDescription The MP2358 is a monolithic step down switch mode converter with a built in internal power MOSFET. MP2358 achieves 2A continuous output current over a wide input supply range with excellent load and line regulation.Current mode operation provides fast transient response and eases ...
MP2358: PinoutDescription The MP2358 is a monolithic step down switch mode converter with a built in internal power MOSFET. MP2358 achieves 2A continuous output current over a wide input supply range with e...
SeekIC Buyer Protection PLUS - newly updated for 2013!
268 Transactions
All payment methods are secure and covered by SeekIC Buyer Protection PLUS.
US $2.14 - 2.74 / Piece
Switching Converters, Regulators & Controllers 3A, 28V, 360kHz Synchronous Buck
US $1.87 - 1.95 / Piece
Switching Converters, Regulators & Controllers 3A, 28V, 360kHz Synchronous Buck
