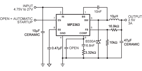
PinoutDescriptionThe MP2363 is a non-synchronous step-down regulator with an integrated Power MOSFET. It achieves 3A continuous output current over a wide input supply range with excellent load and line regulation.Current mode operation provides fast transient response and eases loop stabilization...
MP2363: PinoutDescriptionThe MP2363 is a non-synchronous step-down regulator with an integrated Power MOSFET. It achieves 3A continuous output current over a wide input supply range with excellent load and ...
SeekIC Buyer Protection PLUS - newly updated for 2013!
268 Transactions
All payment methods are secure and covered by SeekIC Buyer Protection PLUS.
US $2.14 - 2.74 / Piece
Switching Converters, Regulators & Controllers 3A, 28V, 360kHz Synchronous Buck
US $1.87 - 1.95 / Piece
Switching Converters, Regulators & Controllers 3A, 28V, 360kHz Synchronous Buck
