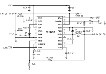
PinoutDescriptionThe MP2364 is a dual monolithic step-down switch mode converter with built-in internal power MOSFETs. MP2364 achieves 1.5A continuous output current for each output over a wide input supply range with excellent load and line regulation.Current mode operation provides fast transien...
MP2364: PinoutDescriptionThe MP2364 is a dual monolithic step-down switch mode converter with built-in internal power MOSFETs. MP2364 achieves 1.5A continuous output current for each output over a wide inpu...
SeekIC Buyer Protection PLUS - newly updated for 2013!
268 Transactions
All payment methods are secure and covered by SeekIC Buyer Protection PLUS.
US $2.14 - 2.74 / Piece
Switching Converters, Regulators & Controllers 3A, 28V, 360kHz Synchronous Buck
US $1.87 - 1.95 / Piece
Switching Converters, Regulators & Controllers 3A, 28V, 360kHz Synchronous Buck
