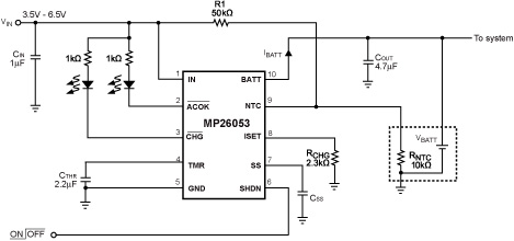
PinoutDescriptionThe MP26053 is a linear, high performance single cell Li-Ion/Li-Polymer battery charger. By integrating high voltage input protection into the charger IC,it can tolerate an input surge up to +28V. In addition, the MP26053 features an internally programmed precision battery full-th...
MP26053: PinoutDescriptionThe MP26053 is a linear, high performance single cell Li-Ion/Li-Polymer battery charger. By integrating high voltage input protection into the charger IC,it can tolerate an input su...
SeekIC Buyer Protection PLUS - newly updated for 2013!
268 Transactions
All payment methods are secure and covered by SeekIC Buyer Protection PLUS.
