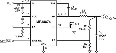
PinoutDescriptionThe MP38874 is a monolithic step-down switch mode converter with a built in internal power MOSFET. It achieves 8A continuous output current over a wide input supply range with excellent load and line regulation.Current mode operation provides fast transient response and eases loop...
MP38874: PinoutDescriptionThe MP38874 is a monolithic step-down switch mode converter with a built in internal power MOSFET. It achieves 8A continuous output current over a wide input supply range with excel...
SeekIC Buyer Protection PLUS - newly updated for 2013!
268 Transactions
All payment methods are secure and covered by SeekIC Buyer Protection PLUS.
US $.73 - .92 / Piece
LED Lighting Drivers 200VPP High Voltage EL Lamp Driver
