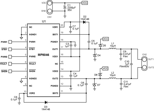
PinoutDescriptionThe MP8046 is a configurable full-bridge or dual channel half-bridge that can be configured as the output stage of a Class-D audio amplifier. Each channel can be driven independently as stereo single ended audio amplifiers, or driven complementary in a bridge tied load (BTL) audio...
MP8046: PinoutDescriptionThe MP8046 is a configurable full-bridge or dual channel half-bridge that can be configured as the output stage of a Class-D audio amplifier. Each channel can be driven independentl...
SeekIC Buyer Protection PLUS - newly updated for 2013!
268 Transactions
All payment methods are secure and covered by SeekIC Buyer Protection PLUS.
US $.65 - .83 / Piece
Power Switch ICs - POE / LAN IEEE 802.3af POE PD Controller
US $.55 - .59 / Piece
Power Switch ICs - POE / LAN IEEE 802.3af POE PD Controller
