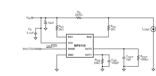
PinoutDescriptionThe MP8110 is a low-cost, precision, high-side current-sense amplifier. This device operates from a single 2.5V to 40V supply and typically consumes 12A. MP8110 is ideal for today?s notebook computers, cell phones and other systems where battery/DC current monitoring is critical.H...
MP8110: PinoutDescriptionThe MP8110 is a low-cost, precision, high-side current-sense amplifier. This device operates from a single 2.5V to 40V supply and typically consumes 12A. MP8110 is ideal for today?s...
SeekIC Buyer Protection PLUS - newly updated for 2013!
268 Transactions
All payment methods are secure and covered by SeekIC Buyer Protection PLUS.
