Features: · Operating Voltage ±4.0 to ±6.5V· Operating Current ±16mA typ. at Vcc=±5V· Internal DC Interface For S2· Internal 6dB Amplifier· Internal 75ohm Driver· Bipolar Technology· Package Outline DMP24PinoutSpecifications PARAMETER SYMBOL RATINGS UNIT Supply Voltage VCC 7.0 V P...
NJM2596: Features: · Operating Voltage ±4.0 to ±6.5V· Operating Current ±16mA typ. at Vcc=±5V· Internal DC Interface For S2· Internal 6dB Amplifier· Internal 75ohm Driver· Bipolar Technology· Package Outline...
SeekIC Buyer Protection PLUS - newly updated for 2013!
268 Transactions
All payment methods are secure and covered by SeekIC Buyer Protection PLUS.

| PARAMETER | SYMBOL | RATINGS | UNIT |
| Supply Voltage | VCC | 7.0 | V |
| Power Dissipation | PD | 500 | mW |
| Operating Temperature Range | Topr | -40 to +85 | °C |
| Storage Temperature Range | Tstg | -40 to +125 | °C |
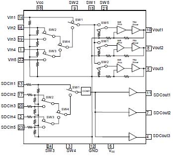
The NJM2596 is a 5-input 3-output video switch for S2.
Its switches select one from five signals received from TV, VTR, DVD, TV GAME and others.
The NJM2596 is designed for audio visual items, such as AV amplifier and others, because it includes DC interface for S2.