Features: · Operating Voltage +2-+4.5V· Operating Current 2.0mA typ.,at V+=3V· Low Power-Down Current 0.1µA typ· High Power Otput 250mW typ. at V+=3V,RL=8Ω 400mW typ. V+=4.5V,RL=16Ω· Gain Range at Voice Band Gv=0-43dB· Load Impedance RL=4-200Ω· Thermal Shut Down Function· ...
NJM2770: Features: · Operating Voltage +2-+4.5V· Operating Current 2.0mA typ.,at V+=3V· Low Power-Down Current 0.1µA typ· High Power Otput 250mW typ. at V+=3V,RL=8Ω 400mW typ. V+=4.5V,RL=16Ω...
SeekIC Buyer Protection PLUS - newly updated for 2013!
268 Transactions
All payment methods are secure and covered by SeekIC Buyer Protection PLUS.
· Operating Voltage +2-+4.5V
· Operating Current 2.0mA typ.,at V+=3V
· Low Power-Down Current 0.1µA typ
· High Power Otput 250mW typ. at V+=3V,RL=8Ω 400mW typ. V+=4.5V,RL=16Ω
· Gain Range at Voice Band Gv=0-43dB
· Load Impedance RL=4-200Ω
· Thermal Shut Down Function
· Package Outline VSP8,TVSP8
· Bipolar Technology

| PARAMETER | SYMBOL | RATINGS | UNIT |
| Supply Voltage | V+ | +5 | V |
| Power Dissipation | PD | (VSP8,TVSP8) 400 | mW |
| Operating Temperature Range | Topr | -40 to +85 | °C |
| Storage Temperature Range | Tstg | -40 to +150 | °C |
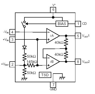
The NJM2770 is high-power and low-voltage audio power amplifier with standby function. No external coupling capacitors required because of the differential output type. Two external resistors adjust the closed loop gain. The output power is 250mW typical at 3V-supply 8ohm-load, and 400mW typical at 4.5v-supply 16ohm-load. The standby current of NJM2770 is only 0.1µA typical.
The package of NJM2770 is VSP8, and suitable for PCS, codeless telephone, speaker amplifier for hands free system, and especially cellular phone because of low operating current, low standby current, and high power output.