Published:2011/8/26 3:50:00 Author:Li xiao na From:SeekIC
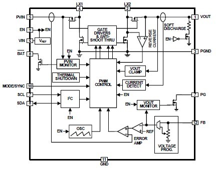
The ISL9110 is highly-integrated Buck-Boost switching regulators that accept input voltages either above or below the regulated output voltage. Different from the other Buck-Boost regulators, this regulators automatically transition between operating modes without significant output disturbance.
Both parts are able to deliver up to 1.2A output current, and offer excellent efficiency due to their fully synchronous 4-switch architecture. No-load quiescent current of only 35μA also optimizes efficiency under light-load conditions. Forced
PWM and/or synchronization to an external clock may also be chosen for noise sensitive applications.
The ISL9110 is designed for standalone applications and supports 3.3V and 5V fixed output voltages or variable output voltages with an external resistor divider. Output voltages as low as 1Vor as high as 5.2V, are used as an external resistor divider. 
The 1.2A buck-boost regulator which uses a proprietary H-bridge buck-boost control architecture has been developed by Intersil. The ISL9110 offers a regulated output voltage from an input that can be either above or below the output voltage. A version, which can be 12C controlled, is introduced by Intersil. The same H-bridge buck-boost architecture and the I2C interface are used by the ISL9112; therefore, the output voltage can be changed instantaneously pr ramped between two values. Only a single inductor and two capacitors are needed by the regulator.
A feature is its low voltage deviation during transitions between buck and boost modes, this aids designers in selecting the optimal output voltage. The ISL9110’s 2.5MHz switching frequency is also high for a buck-boost regulator, further minimizing external component sizes.
From a single li-ion battery, this device can deliver more than 2A at 2 Vout or 1.2 A at 3.0 Vout. In order to deliver the output as low as 1V, an important capability for loads such as RF power amplifier, the external feedback resistors are able to set the output voltage on the adjustable version of ISL9110.
Reprinted Url Of This Article: http://www.seekic.com/blog/Appliance/2011/08/26/The_Buck_boost_Regulator_with_ISL9110.html
Print this Page | Comments | Reading(1257)
Author:Ecco Reading(47296)
Author:Ecco Reading(4178)
Author:Ecco Reading(3896)
Author:Ecco Reading(4649)
Author:Ecco Reading(5988)
Author:Ecco Reading(3985)
Author:Ecco Reading(3652)
Author:Ecco Reading(4317)
Author:Ecco Reading(4675)
Author:Ecco Reading(4525)
Author:Ecco Reading(4417)
Author:Ecco Reading(3984)
Author:Ecco Reading(6837)
Author:Ecco Reading(4497)
Author:Ecco Reading(5379)