Published:2011/8/11 2:29:00 Author:Amy From:SeekIC
Bernd Oehlerking
A radio camera on a model railway should transmit constantly while the train is moving and continue transmitting for o few minutes after the train stops. But if the train starts up again after a relatively long halt, imagery should be transmitted immediately. Consequently, the power source for the camera cannot be rechargeable batteries (since they take too long to charge), nor can it be primary batteries (for environmental reasons). Instead, GoldCaps provide a good alternative. They can be charged in no time flat, and they assure sufficient reserve power for operating the radio camera for a few minutes.
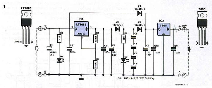
Coming from the left in the schematic shown in Figure 1, the dc voltage arrives at the supply circuit and is buffered by capacitor C1, which bridges brief power interruptions. 
The actual reserve power source consists of four GoldCaps connected in series, each rated at 22 F / 2.3 V, which yields a net capacitance of 5.5 F / 9.2 V. The maximum charging voltage must never exceed 9.2 V. This is ensured by a modern adjustable low-drop voltage regulator (LT1086), which is set to a nominal output voltage of 9.57 V by resistors R2 and R3 (since there is an 0.6-V voltage drop across D5). The LT1086 can handle a current of 1.5 A (with current limiting), so even completely empty GoldCaps can be charged in a few seconds. Whenever the dc voltage is present, the GoldCaps are charged via D2.
When the dc voltage is present, the camera is not powered from the Gold- Caps, but instead directly from the track via D4. Diode D5 prevents this voltage from reaching the bank of capacitors, and D4 prevents the GoldCaps from discharging via the track when no voltage is present on it. D4 and D5 thus form a sort of OR gate.
The radio camera used by the author requires 5 V and draws a current of approximately 70 mA. This means the circuit must have an output stage consisting of a ’normal’ 7805 fixed voltage regulator and the usual capacitors (C9 CIO, Cll).
The two low-current LEDs respectively indicate whether voltage is present on the track and whether the storage capacitors are charged. They can also be omitted. The 100-nF capacitors must be placed as close as possible to the voltage regulators.
Reprinted Url Of This Article: http://www.seekic.com/blog/project_solutions/2011/08/11/On_Train_Radio_Camera.html
Print this Page | Comments | Reading(761)
Author:Ecco Reading(47465)
Author:Ecco Reading(4184)
Author:Ecco Reading(3901)
Author:Ecco Reading(4655)
Author:Ecco Reading(5992)
Author:Ecco Reading(3989)
Author:Ecco Reading(3663)
Author:Ecco Reading(4325)
Author:Ecco Reading(4680)
Author:Ecco Reading(4530)
Author:Ecco Reading(4421)
Author:Ecco Reading(3985)
Author:Ecco Reading(6841)
Author:Ecco Reading(4501)
Author:Ecco Reading(5384)