Features: ·Interfaces, amplifies, & filters input voltages from a J, K, T, E,R, S, or B-type thermocouple.·High accuracy internal cold junction compensation.·Module provides simultaneous precision voltage and current outputs.·Current output withstands 130V rms without damage.·All 3B37 series m...
3B37: Features: ·Interfaces, amplifies, & filters input voltages from a J, K, T, E,R, S, or B-type thermocouple.·High accuracy internal cold junction compensation.·Module provides simultaneous precisi...
SeekIC Buyer Protection PLUS - newly updated for 2013!
268 Transactions
All payment methods are secure and covered by SeekIC Buyer Protection PLUS.

| Supply Voltage (v) | ±15V |
| Input Type | TC |
| Input Range | Refer to Data Sheet |
| Isolated | Y |
| Bandwidth (Hz) | 3Hz |
| Output Type | I,V |
| Output Range | 0-10V,4-20mA, 0-20mA |
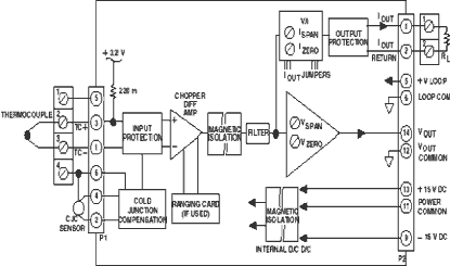
The 3B37 is a single-channel signal conditioning module that interfaces, amplifies and filters input voltages from a J, K, T, E, R,S or B-type thermocouple and provides isolated simultaneous voltage and current outputs linear with input voltage. High accuracy internal cold junction compensation and a predictable upscale open circuit indication provide a complete signal conditioning solution. To accurately measure low level signals in electrically noisy environments, +1500 V peak of galvanic transformer-based isolation with a common mode rejection (CMR) of 160 dB @ 50/60 Hz and a normal mode rejection (NMR) of 60 dB @ 50/60 Hz are provided. The current output withstands 130 V rms without damage and interfaces user equipment through screw terminals located on the 3B Series backplane. This plug-in, mix-and-match, hot-swappable module is easily field calibrated via front-panel zero and span adjustments for both voltage and current outputs.
Accurate and System Ready Internal cold-junction compensation largely corrects errors arising from parasitic thermocouples formed by thermocouple connection to the input screw terminals, providing an accuracy of +0.5oC over the +5 to +45 ambient temperature range. The module generates a predictable upscale signal to indicate an open thermocouple; for a downscale response, connect a 47M, 0.25 Watt resistor across screw terminals 2 and 4 on the 3B Series backplane
3B Series Custom Ranging Program Externallyprogrammable version Model 3B37-X-00, enable the user to configure a special input range by using the optional plug-on AC1310 ranging card, which houses user-supplied resistors to determine zero and span. To facilitate selecting resistors, a Windows program, 3B-Custom, calculates resistor values based on the user-desired input/output ranges.
Inside the 3B37 Module A chopper-stabilized low-drift input amplifier assures stable long-term stability. At the amplifier input, a zero-scale input voltage is subtracted from the input signal to set the zero-scale value. For user convenience, the zero and span optionally can be factory configured to meet custom needs (Model 3B37-CUSTOM) or can be externally programmed (Model 3B37-X-00) via user-supplied resistors inserted in the optional AC1310 plug-on ranging card. Zero suppression can exceed 100% of the input range. This enables suppression of a zero-scale input value amny times larger that the total span for precise expanded-scale measurements of a selection portion of an input signal. The differential input circuit on the field side is fully floating, eliminating the need for any input grounding. Signal isolation by transformer coupling users a proprietary modulation technique for linear, stable and reliable performance. A demodulator on the computer side of the signal transformer recovers the original signa, which is then
filtered and buffered to provide a low-noise, low-impedance output voltage, this output also drives a voltage-to-current (V/I) converter to provide a simultaneous current output for interfacing versatility.