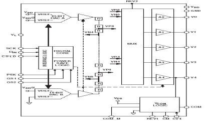
Features: Two Mask Programmable Sets of Five Reference LevelsDual 10-Bit DACs for Flicker Offset and Range AdjustmentIntegrated VCOM SwitchingSingle-Supply Operation: 5.0 VCMOS/TTL Input LevelsApplicationColor TFT Cell PhonesColor TFT PDAsPinoutSpecificationsVDD to GND . . . . . . . . . . . . . . ...
ADD8502: Features: Two Mask Programmable Sets of Five Reference LevelsDual 10-Bit DACs for Flicker Offset and Range AdjustmentIntegrated VCOM SwitchingSingle-Supply Operation: 5.0 VCMOS/TTL Input LevelsAppli...
SeekIC Buyer Protection PLUS - newly updated for 2013!
268 Transactions
All payment methods are secure and covered by SeekIC Buyer Protection PLUS.

