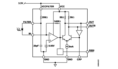
PinoutSpecifications -3 dB Bandwidth (GHz) 2.5GHz Transimpedance (kohm) 4.4kOhms Voltage Supply (V) +3.3V Power Dissipation (mW)...
ADN2880: PinoutSpecifications -3 dB Bandwidth (GHz) 2.5GHz Transimpedance (kohm) 4.4kOhms ...
SeekIC Buyer Protection PLUS - newly updated for 2013!
268 Transactions
All payment methods are secure and covered by SeekIC Buyer Protection PLUS.
US $53.5 - 64.6 / Piece
DIN Rail Power Supplies 60W 24V@2.5A 1-Phase Metal DIN RAIL
US $253.54 - 271.44 / Piece
DIN Rail Power Supplies 480W 24V@20A 1-Phase Metal - C Series

| -3 dB Bandwidth (GHz) | 2.5GHz |
| Transimpedance (kohm) | 4.4kOhms |
| Voltage Supply (V) | +3.3V |
| Power Dissipation (mW) | 75mW |
| Current Noise (pA/rtHz) | 8pA/rtHz |
| Die Size (mm x mm) | 0.7 x 1.2 |
| Overload Current (mA p-p) | 3.25mA p-p |
| Output Return Loss (dB) | -20dB |