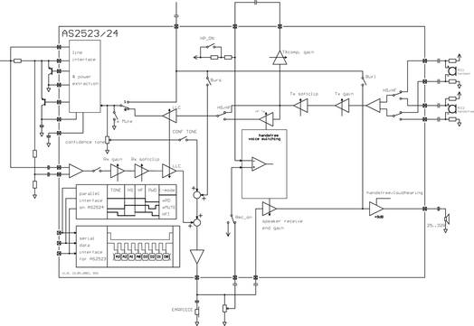
PinoutDescriptionAS2523/4 is a flexible CMOS integrated circuit that incorporates DC and AC line adaptation (DC-mask and synthesized AC-impedance of 1000 Ohm) as well as a speech circuit with softclipping, line loss compensation and Rxvolume control for handset and handsfree operation. It shall ac...
AS2523/4: PinoutDescriptionAS2523/4 is a flexible CMOS integrated circuit that incorporates DC and AC line adaptation (DC-mask and synthesized AC-impedance of 1000 Ohm) as well as a speech circuit with softcl...
SeekIC Buyer Protection PLUS - newly updated for 2013!
268 Transactions
All payment methods are secure and covered by SeekIC Buyer Protection PLUS.

AS2523/4 is a flexible CMOS integrated circuit that incorporates DC and AC line adaptation (DC-mask and synthesized AC-impedance of 1000 Ohm) as well as a speech circuit with softclipping, line loss compensation and Rxvolume control for handset and handsfree operation. It shall act as an a/b-line powered device, which is controlled by a CPU via a serial interface on AS2523/4 or a standard dialler via a parallel interface on AS2523/4.