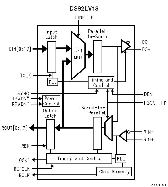
Features: `1566 MHz 18:1/1:18 Serializer/Deserializer (2.376 Gbps full duplex throughput)`Independent transmitter and receiver operation with separate clock, enable, and power down pins`Hot plug protection (power up high impedance) and synchronization (receiver locks to random data)`Wide ±5% refer...
DS92LV18: Features: `1566 MHz 18:1/1:18 Serializer/Deserializer (2.376 Gbps full duplex throughput)`Independent transmitter and receiver operation with separate clock, enable, and power down pins`Hot plug pro...
SeekIC Buyer Protection PLUS - newly updated for 2013!
268 Transactions
All payment methods are secure and covered by SeekIC Buyer Protection PLUS.
