Features: • Data Transmission at Signal Rates of 1 to 125 MBd over Distances up to 100 Meters• Compatible with Duplex JIS FO7 and Simplex JIS FO5 Connectors• Specified for Use with Plastic Optical Fiber (POF), and with Large Core Silica Fiber (HCS®)• Transmitter and Rec...
HFBR-5527: Features: • Data Transmission at Signal Rates of 1 to 125 MBd over Distances up to 100 Meters• Compatible with Duplex JIS FO7 and Simplex JIS FO5 Connectors• Specified for Use with...
SeekIC Buyer Protection PLUS - newly updated for 2013!
268 Transactions
All payment methods are secure and covered by SeekIC Buyer Protection PLUS.

| Parameter | Symbol | Mini | Max | Unit | Notes |
| Storage Temperature | TS | -40 | +85 | °C | |
| Operating Temperature | TO | -40 | +70 | °C | |
| Lead Soldering Temperature Cycle Time |
260 | °C | Note 1 | ||
| 10 | s | ||||
| Transmitter High Level Forward Input Current |
IF,H | 120 | °C | ||
| Transmitter Average Forward Input Current | IF,AV | 60 | mA | 50% Duty Cycle 1 MHz | |
| Transmitter Reverse Input Voltage | VR | 3 | mA | ||
| Receiver Signal Pin Voltage | VO | -0.5 | VCC | V | |
| Receiver Supply Voltage | VCC | -0.5 | 6.0 | V | |
| Receiver Output Current | IO | 25 | mA |
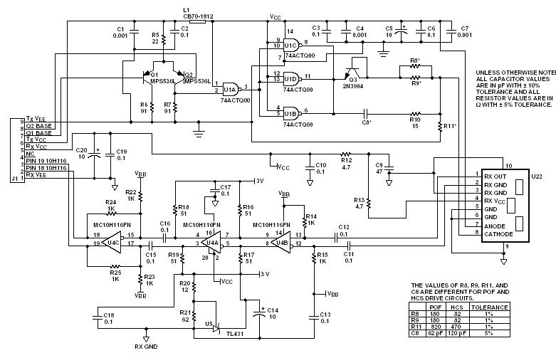
The 125 MBd transceiver is a cost-effective fiber-optic solution for transmission of 125 MBd data up to 100 meters with HCS® fiber. The data link consists of a 650 nm visible, red LED transmitter and a PIN/preamp receiver. These HFBR-5527 can be used with low-cost plastic or hard clad silica fiber. One millimeter diameter plastic fiber provides the lowest cost solution for distances under 25 meters. The lower attenuation of HCS® fiber allows data transmission over longer distance. These components of HFBR-5527 can be used for high speed data links without the problems common with copper wire solutions.
The HFBR-5527 transmitter is a high power 650 nm LED. Both transmitter and receiver are molded in one housing which is compatible with the FO7 connector. This connector is designed to efficiently couple the power into POF or HCS® fiber.
With the recommended drive circuit, the LED operates at speeds from 1-125 MBd. The analog high bandwidth receiver contains a PIN photodiode and internal transimpedance amplifier. With the recommended application circuit for 125 MBd operation, the performance of the complete data link is specified for 0-25 meters with plastic fiber. A wide variety of other digitizing circuits can be combined with the HFBR-5527 Series to optimize performance and cost at higher or lower data rates.