PinoutSpecificationsPower@ 8Ohms, 1% THD1.8 WattPower@ 8Ohms, 10% THD2.1 WattTHD0.15 %Supply Range+2.6 - +5 VTHD ConditionsVs = 5V, RL = 8 Ohms, Pout= 1.5WUser Supply3.3 VoltShut downYesShutdown TypeLowTemperature Min-40 deg CTemperature Max85 deg C View Using CatalogDescriptionThe LM4804 integrat...
LM4804: PinoutSpecificationsPower@ 8Ohms, 1% THD1.8 WattPower@ 8Ohms, 10% THD2.1 WattTHD0.15 %Supply Range+2.6 - +5 VTHD ConditionsVs = 5V, RL = 8 Ohms, Pout= 1.5WUser Supply3.3 VoltShut downYesShutdown Typ...
SeekIC Buyer Protection PLUS - newly updated for 2013!
268 Transactions
All payment methods are secure and covered by SeekIC Buyer Protection PLUS.

| Power@ 8Ohms, 1% THD | 1.8 Watt |
| Power@ 8Ohms, 10% THD | 2.1 Watt |
| THD | 0.15 % |
| Supply Range | +2.6 - +5 V |
| THD Conditions | Vs = 5V, RL = 8 Ohms, Pout= 1.5W |
| User Supply | 3.3 Volt |
| Shut down | Yes |
| Shutdown Type | Low |
| Temperature Min | -40 deg C |
| Temperature Max | 85 deg C |
| View Using Catalog | |
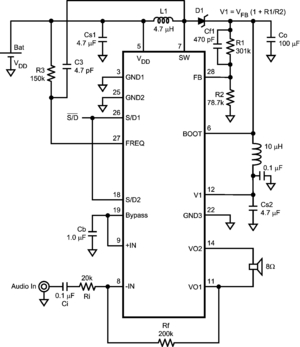
The LM4804 integrates a Boost Converter with an Audio Power Amplifier to drive voice coil speakers in portable applications. When powered by a 3V supply, it is capable of creating 1.8W power dissipation in an 8 bridge-tied-load (BTL) with less than 1% THD+N.
Boomer audio power amplifiers were designed specifically to provide high quality output power with a minimal amount of external components. The LM4804 does not require bootstrap capacitors, or snubber circuits. Therefore it is ideally suited for portable applications requiring high output voltage and minimal size.
The LM4804 features a micro-power shutdown mode. Additionally, the LM4804 features an internal thermal shutdown protection mechanism.
The LM4804 contains advanced pop & click circuitry that eliminates output transients which would otherwise occur during power or shutdown cycles.
The LM4804 is unity-gain stable. Its closed-loop gain is determined by the value of external, user selected resistors.
Reliability Metrics
| Part Number | Process | EFR Reject | EFR Sample Size | PPM | LTA Rejects | LTA Device Hours | FITS | MTTF (Hours) |
| LM4804LQ | CS065 | 2 | 34108 | 59 | 0 | 3862000 | 1 | 1095853045 |
| LM4804LQX | CS065 | 2 | 34108 | 59 | 0 | 3862000 | 1 | 1095853045 |