PinoutSpecificationsPower@ 16Ohms, 1% THD0.105 WattPower@ 32Ohms, 1% THD0.07 WattPower@ 16Ohms, 10% THD0.15 WattPower@ 32Ohms, 10% THD0.09 WattTHD0.05 %PSRR66 dBSNR105 dBChannels2 ChannelsTHD ConditionsRL=16,Vo=3.5VPP(at 0 dB)SNR ConditionsVo=3.5VUser Supply5 VoltSupply Range+2.0 - +5.5 VExposed D...
LM4808: PinoutSpecificationsPower@ 16Ohms, 1% THD0.105 WattPower@ 32Ohms, 1% THD0.07 WattPower@ 16Ohms, 10% THD0.15 WattPower@ 32Ohms, 10% THD0.09 WattTHD0.05 %PSRR66 dBSNR105 dBChannels2 ChannelsTHD Condit...
SeekIC Buyer Protection PLUS - newly updated for 2013!
268 Transactions
All payment methods are secure and covered by SeekIC Buyer Protection PLUS.

| Power@ 16Ohms, 1% THD | 0.105 Watt |
| Power@ 32Ohms, 1% THD | 0.07 Watt |
| Power@ 16Ohms, 10% THD | 0.15 Watt |
| Power@ 32Ohms, 10% THD | 0.09 Watt |
| THD | 0.05 % |
| PSRR | 66 dB |
| SNR | 105 dB |
| Channels | 2 Channels |
| THD Conditions | RL=16,Vo=3.5VPP(at 0 dB) |
| SNR Conditions | Vo=3.5V |
| User Supply | 5 Volt |
| Supply Range | +2.0 - +5.5 V |
| Exposed DAP | Yes |
| Capless Headphone | No |
| Temperature Min | -40 deg C |
| Temperature Max | 85 deg C |
| View Using Catalog | |
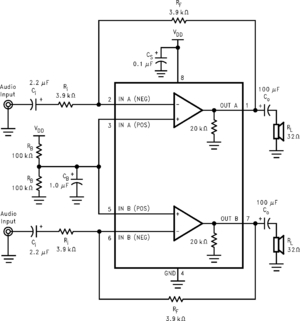
The LM4808 is a dual audio power amplifier capable of delivering 105mW per channel of continuous average power into a 16 load with 0.1% (THD+N) from a 5V power supply.
Boomer audio power amplifiers were designed specifically to provide high quality output power with a minimal amount of external components using surface mount packaging. Since the LM4808 does not require bootstrap capacitors or snubber networks, it is optimally suited for low-power portable systems.
The unity-gain stable LM4808 can be configured by external gain-setting resistors.
Reliability Metrics
| Part Number | Process | EFR Reject | EFR Sample Size | PPM | LTA Rejects | LTA Device Hours | FITS | MTTF (Hours) |
| LM4808LD | CS065 | 2 | 34108 | 59 | 0 | 3862000 | 1 | 1095853045 |
| LM4808LDX | CS065 | 2 | 34108 | 59 | 0 | 3862000 | 1 | 1095853045 |
| LM4808M | CS065 | 2 | 34108 | 59 | 0 | 3862000 | 1 | 1095853045 |
| LM4808MM | CS065 | 2 | 34108 | 59 | 0 | 3862000 | 1 | 1095853045 |
| LM4808MMX | CMOS | 0 | 18680 | 0 | 0 | 2425000 | 2 | 688100371 |
| LM4808MX | CS065 | 2 | 34108 | 59 | 0 | 3862000 | 1 | 1095853045 |