PinoutSpecificationsPower@ 16Ohms, 1% THD.035 WattPower@ 32Ohms, 1% THD.040 WattTHD.04 %PSRR110 dBSNR100 dBChannels2 ChannelsTHD ConditionsPO = 50mW, f = 1kHz, RL = 16??PSRR ConditionsVRIPPLE = 200mVP-P, Inputs AC GNDSNR ConditionsfRIPPLE = 217HzUser Supply3.6 VoltSupply Range+2.4 - +5.5 VVolume C...
LM48822: PinoutSpecificationsPower@ 16Ohms, 1% THD.035 WattPower@ 32Ohms, 1% THD.040 WattTHD.04 %PSRR110 dBSNR100 dBChannels2 ChannelsTHD ConditionsPO = 50mW, f = 1kHz, RL = 16??PSRR ConditionsVRIPPLE = 200m...
SeekIC Buyer Protection PLUS - newly updated for 2013!
268 Transactions
All payment methods are secure and covered by SeekIC Buyer Protection PLUS.

| Power@ 16Ohms, 1% THD | .035 Watt |
| Power@ 32Ohms, 1% THD | .040 Watt |
| THD | .04 % |
| PSRR | 110 dB |
| SNR | 100 dB |
| Channels | 2 Channels |
| THD Conditions | PO = 50mW, f = 1kHz, RL = 16?? |
| PSRR Conditions | VRIPPLE = 200mVP-P, Inputs AC GND |
| SNR Conditions | fRIPPLE = 217Hz |
| User Supply | 3.6 Volt |
| Supply Range | +2.4 - +5.5 V |
| Volume Control | I2C |
| Exposed DAP | No |
| Capless Headphone | Yes |
| Temperature Min | -40 deg C |
| Temperature Max | +85 deg C |
| AEC Q-100 Automotive Grade | 0 |
| Automotive Selection Guide | No |
| View Using Catalog | |
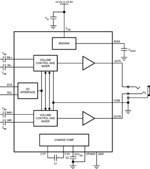
The LM48822 is a single supply, ground-referenced stereo headphone amplifier designed for portable devices, such as cell phones, where board space is at a premium. The LM48822 features National's ground-referenced architecture, which eliminates the large DC blocking capacitor required by traditional headphone amplifiers, saving board space and minimizing system cost.
The LM48822 features common-mode sensing that corrects for any differences between the amplifier ground and the potential at the headphone return terminal, minimizing noise created by any ground mismatches.
The LM48822 delivers 35mW/channel into a 16Ω load with <1% THD+N with a 3.6V supply. High power supply rejection ratio (PSRR), of 110dB at 217Hz, allows the device to operate in noisy environments without additional power supply conditioning. Flexible power supply requirements allow operation from 2.4V to 5.5V. The LM48822 has a differential inputs for improved noise rejection. High output impedance in Shutdown mode, combined with a charge pump-only mode allows the LM48822's outputs to be driven by an external source without degrading the source signal. Additionally, the LM48822 features a 64-step I
Superior click and pop suppression eliminates audible transients on power-up/down and during shutdown. The LM48822 is available in an ultra-small 16-bump micro SMD package (2mmx2mm)
More Application Notes
| Title | Size in Kbytes | Date | |
| AN-1589: Application Note 1589 LM48821 Evaluation Board User's Guide | 1664 Kbytes | 14-May-07 | Download |
If you have trouble printing or viewing PDF file(s), see Printing Problems. |