PinoutSpecificationsPower@ 8Ohms, 1% THD0.675 WattPower@ 8Ohms, 10% THD1 WattTHD0.4 %PSRR67 dBChannels1 ChannelsSupply Range+2.0 - +5.5 VTHD ConditionsPo = 0.4Wrms, Avd=2, RL=8ohmsPSRR ConditionsVripple=0.2Vrms sine p-p, f=1kHzUser Supply5 VoltShutdown TypeLowTemperature Min-40 deg CTemperature Ma...
LM4902: PinoutSpecificationsPower@ 8Ohms, 1% THD0.675 WattPower@ 8Ohms, 10% THD1 WattTHD0.4 %PSRR67 dBChannels1 ChannelsSupply Range+2.0 - +5.5 VTHD ConditionsPo = 0.4Wrms, Avd=2, RL=8ohmsPSRR ConditionsVri...
SeekIC Buyer Protection PLUS - newly updated for 2013!
268 Transactions
All payment methods are secure and covered by SeekIC Buyer Protection PLUS.

| Power@ 8Ohms, 1% THD | 0.675 Watt |
| Power@ 8Ohms, 10% THD | 1 Watt |
| THD | 0.4 % |
| PSRR | 67 dB |
| Channels | 1 Channels |
| Supply Range | +2.0 - +5.5 V |
| THD Conditions | Po = 0.4Wrms, Avd=2, RL=8ohms |
| PSRR Conditions | Vripple=0.2Vrms sine p-p, f=1kHz |
| User Supply | 5 Volt |
| Shutdown Type | Low |
| Temperature Min | -40 deg C |
| Temperature Max | 85 deg C |
| View Using Catalog | |
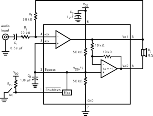
The LM4902 is a bridged audio power amplifier capable of delivering 265mW of continuous average power into an 8 load with 1% THD+N from a 3.3V power supply.
Boomer® audio power amplifiers were designed specifically to provide high quality output power from a low supply voltage while requiring a minimal amount of external components. Since the LM4902 does not require output coupling capacitors, bootstrap capacitors or snubber networks, it is optimally suited for low-power portable applications.
The LM4902 features an externally controlled, low power consumption shutdown mode, and thermal shutdown protection.
The closed loop response of the unity-gain stable LM4902 can be configured by external gain-setting resistors.
Reliability Metrics
| Part Number | Process | EFR Reject | EFR Sample Size | PPM | LTA Rejects | LTA Device Hours | FITS | MTTF (Hours) |
| LM4902LD | CMOS7 | 0 | 16561 | 0 | 0 | 954000 | 4 | 270700104 |
| LM4902LDX | CMOS7 | 0 | 16561 | 0 | 0 | 954000 | 4 | 270700104 |
| LM4902MM | CMOS7 | 0 | 16561 | 0 | 0 | 954000 | 4 | 270700104 |
| LM4902MMX | CMOS7 | 0 | 16561 | 0 | 0 | 954000 | 4 | 270700104 |
More Application Notes
| Title | Size in Kbytes | Date | |
| AN-1528: Application Note 1528 Using AC'97 Codecs in Non-PC Systems | 164 Kbytes | 16-Mar-07 | Download |
| AN-1528 (Chinese): Application Note 1528 Using AC'97 Codecs in Non-PC Systems |
483 Kbytes | 640){this.height=this.height*640/this.width;this.width=640;}' border="0" alt=" Connection Diagram"> |
If you have trouble printing or viewing PDF file(s), see Printing Problems. |