PinoutSpecificationsVCO Freq Range633-768, 1270-1395MHzPLL TypePLL + VCOWireless StandardPDCLVCMOS Outputs1Integrated Loop FilterYesRF PLLSigma-DeltaIF PLLNoPhase Noise-137 dBc/HzFrequency Offsetat 1MHzSupply Current10 mASupply Min2.5 VoltSupply Max3.3 VoltTemperature Min-30 deg CTemperature Max85...
LMX2515: PinoutSpecificationsVCO Freq Range633-768, 1270-1395MHzPLL TypePLL + VCOWireless StandardPDCLVCMOS Outputs1Integrated Loop FilterYesRF PLLSigma-DeltaIF PLLNoPhase Noise-137 dBc/HzFrequency Offsetat ...
SeekIC Buyer Protection PLUS - newly updated for 2013!
268 Transactions
All payment methods are secure and covered by SeekIC Buyer Protection PLUS.

| VCO Freq Range | 633-768, 1270-1395MHz |
| PLL Type | PLL + VCO |
| Wireless Standard | PDC |
| LVCMOS Outputs | 1 |
| Integrated Loop Filter | Yes |
| RF PLL | Sigma-Delta |
| IF PLL | No |
| Phase Noise | -137 dBc/Hz |
| Frequency Offset | at 1MHz |
| Supply Current | 10 mA |
| Supply Min | 2.5 Volt |
| Supply Max | 3.3 Volt |
| Temperature Min | -30 deg C |
| Temperature Max | 85 deg C |
| View Using Catalog | |
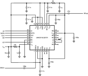
LMX2515 is a highly integrated, high performance, low power frequency synthesizer system optimized for Japan PDC mobile handsets. Using a proprietary digital phase locked loop technique, LMX2515 generates very stable, low noise local oscillator signals for up and down conversion in wireless communications devices.
LMX2515 includes a voltage controlled oscillator (VCO), a loop filter, and a fractional-N RF PLL based on a delta sigma modulator. In concert these blocks form a closed loop RF synthesizer system. The LMX2515LQ0701 supports the Japan PDC800 band and the LMX2515LQ1321 supports Japan PDC1500 band.
Serial data is transferred to the device via a three-wire MICROWIRE interface (DATA, LE, CLK).
Operating supply voltage ranges from 2.5 V to 3.3 V. LMX2515 features low current consumption.
LMX2515 is available in a 28-pin leadless leadframe package (LLP).
Design Tools
| Title | Size in Kbytes | Date | |||
| LMX2505/15 Evaluation Board Instructions | 503 Kbytes | 28-Jul-2003 | View Online | Download | |
| Use the LMX2505 Evaluation Board with the LMX2515 | View |
If you have trouble printing or viewing PDF file(s), see Printing Problems. |