Features: • Designed for DECT Applications• 1.8 to 6.0 Vdc Operating Voltage• Low Power Consumption in Active and Standby Mode• Greater than 600 kHz Detector Bandwidth• Data Slicer with Special Off Function• Enable Function for Power Down of Battery Operated Sys...
MC13158: Features: • Designed for DECT Applications• 1.8 to 6.0 Vdc Operating Voltage• Low Power Consumption in Active and Standby Mode• Greater than 600 kHz Detector Bandwidth•...
SeekIC Buyer Protection PLUS - newly updated for 2013!
268 Transactions
All payment methods are secure and covered by SeekIC Buyer Protection PLUS.

| Rating | Pin | Symbol | Value | Unit |
| Power Supply Voltage | 16, 26 | VS(max) | 6.5 | Vdc |
| Junction Temperature | TJMAX | +150 | °C | |
| Storage Temperature Range | Tstg | 65 to +150 | °C |
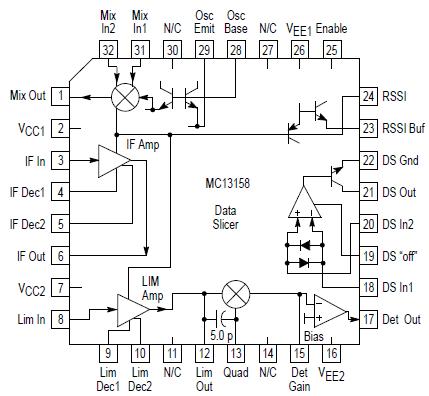
The MC13158 is a wideband IF subsystem that is designed for high performance data and analog applications. Excellent high frequency performance is achieved, with low cost, through the use of Motorola's MOSAIC 1.5E RF bipolar process. The MC13158 has an onboard grounded collector VCO transistor that may be used with a fundamental or overtone crystal in single channel operation or with a PLL in multichannel operation. The mixer is useful to 500 MHz and may be used in a balanced differential or single ended configuration. The IF amplifier MC13158 is split to accommodate two low cost cascaded filters. RSSI output is derived by summing the output of both IF sections. A precision data shaper has an Off function to shut the output off to save current. An enable control is provided to power down the IC for power management in battery operated applications.
Applications of MC13158 include DECT, wideband wireless data links for personal and portable laptop computers and other battery operated radio systems which utilize GFSK, FSK or FM modulation.