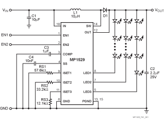
PinoutDescriptionThe MP1529 is a step-up converter for driving two 6LED backlight strings to 30mA and a 4LED flash string to 150mA from a single Lithium-Ion battery.The step-up converter generates an output voltage as high as 25V from a 2.7V to 5.5V input source. Three current sources drive in thr...
MP1529: PinoutDescriptionThe MP1529 is a step-up converter for driving two 6LED backlight strings to 30mA and a 4LED flash string to 150mA from a single Lithium-Ion battery.The step-up converter generates a...
SeekIC Buyer Protection PLUS - newly updated for 2013!
268 Transactions
All payment methods are secure and covered by SeekIC Buyer Protection PLUS.
