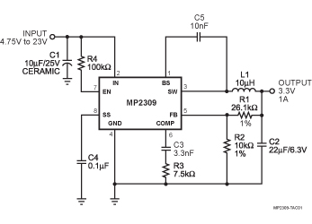
PinoutDescriptionThe MP2309 is a monolithic synchronous buck regulator. The MP2309 integrates 140m MOSFETS that provide 1A continuous load current over a wide operating input voltage of 4.75V to 23V. Current mode control provides fast transient response and cycle-by-cycle current limit.An adjustab...
MP2309: PinoutDescriptionThe MP2309 is a monolithic synchronous buck regulator. The MP2309 integrates 140m MOSFETS that provide 1A continuous load current over a wide operating input voltage of 4.75V to 23V...
SeekIC Buyer Protection PLUS - newly updated for 2013!
268 Transactions
All payment methods are secure and covered by SeekIC Buyer Protection PLUS.
US $2.14 - 2.74 / Piece
Switching Converters, Regulators & Controllers 3A, 28V, 360kHz Synchronous Buck
US $1.87 - 1.95 / Piece
Switching Converters, Regulators & Controllers 3A, 28V, 360kHz Synchronous Buck
