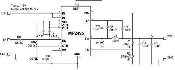
PinoutDescriptionThe MP2495 is a monolithic step-down switch mode converter with a programmable output current limit and an integrated input over-voltage protection switch It achieves 2.0A continuous output current over a wide input supply range with excellent load and line regulation. The maximum...
MP2495: PinoutDescriptionThe MP2495 is a monolithic step-down switch mode converter with a programmable output current limit and an integrated input over-voltage protection switch It achieves 2.0A continuou...
SeekIC Buyer Protection PLUS - newly updated for 2013!
268 Transactions
All payment methods are secure and covered by SeekIC Buyer Protection PLUS.
